WARNING:
JavaScript is turned OFF. None of the links on this concept map will
work until it is reactivated.
If you need help turning JavaScript On, click here.
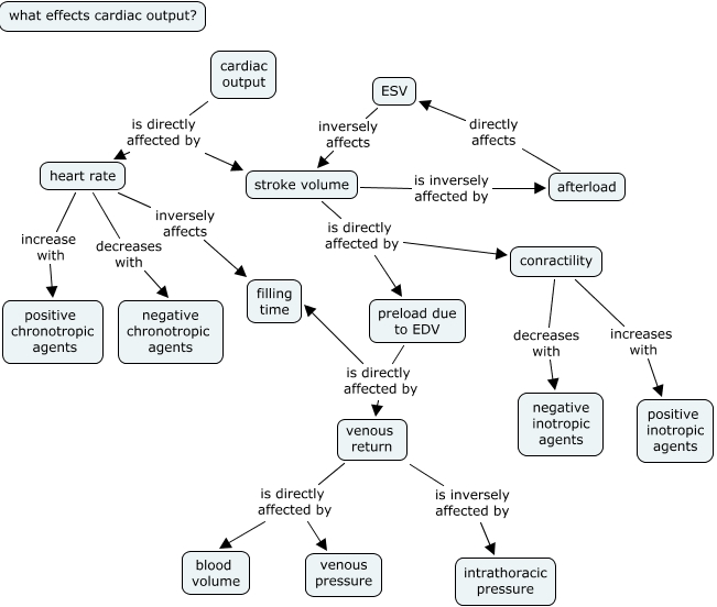
This Concept Map, created with IHMC CmapTools, has information related to: D.Cardona-Cardiac output cmap, stroke volume is inversely affected by afterload, venous return is directly affected by venous pressure, heart rate inversely affects filling time, venous return is inversely affected by intrathoracic pressure, conractility decreases with negative inotropic agents, venous return is directly affected by blood volume, preload due to EDV is directly affected by venous return, ESV inversely affects stroke volume, stroke volume is directly affected by preload due to EDV, preload due to EDV is directly affected by filling time, conractility increases with positive inotropic agents, afterload directly affects ESV, heart rate decreases with negative chronotropic agents, cardiac output is directly affected by stroke volume, stroke volume is directly affected by conractility, cardiac output is directly affected by heart rate, heart rate increase with positive chronotropic agents