WARNING:
JavaScript is turned OFF. None of the links on this concept map will
work until it is reactivated.
If you need help turning JavaScript On, click here.
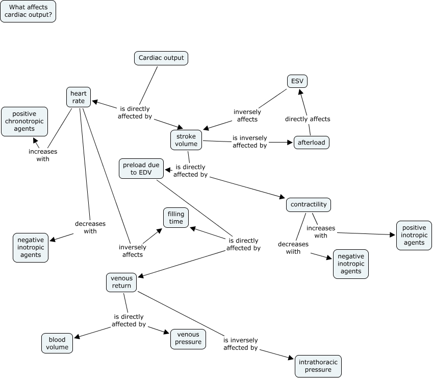
This Concept Map, created with IHMC CmapTools, has information related to: LorrainePelosofcmap, stroke volume is directly affected by preload due to EDV, stroke volume is inversely affected by afterload, Cardiac output is directly affected by stroke volume, heart rate decreases with negative inotropic agents, preload due to EDV is directly affected by venous return, heart rate inversely affects filling time, venous return is inversely affected by intrathoracic pressure, stroke volume is directly affected by contractility, heart rate increases with positive chronotropic agents, venous return is directly affected by venous pressure, afterload directly affects ESV, venous return is directly affected by blood volume, contractility increases with positive inotropic agents, contractility decreases wiith negative inotropic agents, preload due to EDV is directly affected by filling time, Cardiac output is directly affected by heart rate, ESV inversely affects stroke volume