WARNING:
JavaScript is turned OFF. None of the links on this concept map will
work until it is reactivated.
If you need help turning JavaScript On, click here.
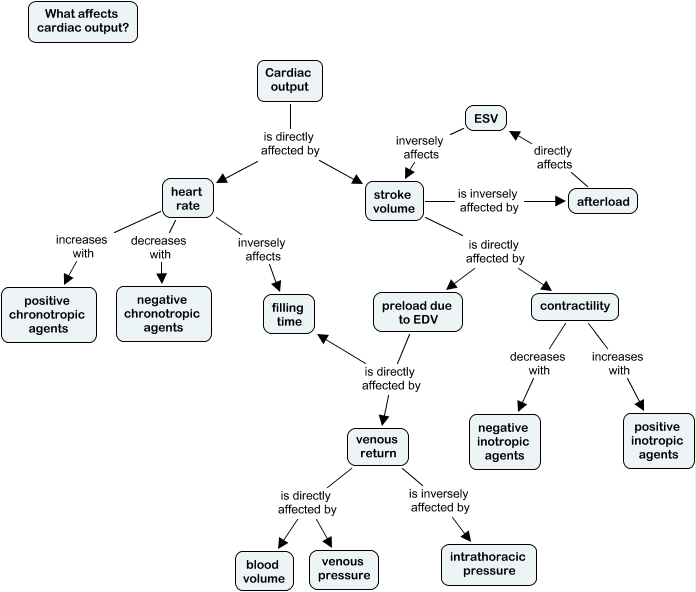
This Concept Map, created with IHMC CmapTools, has information related to: MamleQuarmyneTutorial, stroke volume is directly affected by contractility, venous return is directly affected by venous pressure, preload due to EDV is directly affected by filling time, Cardiac output is directly affected by heart rate, stroke volume is directly affected by preload due to EDV, heart rate decreases with negative chronotropic agents, afterload directly affects ESV, Cardiac output is directly affected by stroke volume, contractility decreases with negative inotropic agents, preload due to EDV is directly affected by venous return, venous return is inversely affected by intrathoracic pressure, heart rate increases with positive chronotropic agents, stroke volume is inversely affected by afterload, contractility increases with positive inotropic agents, venous return is directly affected by blood volume, heart rate inversely affects filling time