WARNING:
JavaScript is turned OFF. None of the links on this concept map will
work until it is reactivated.
If you need help turning JavaScript On, click here.
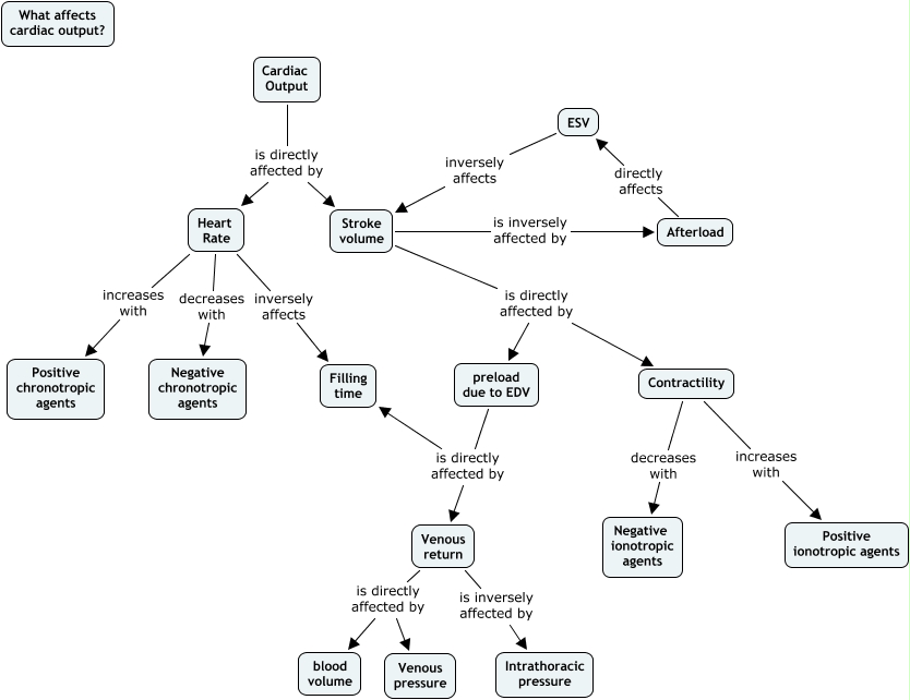
This Concept Map, created with IHMC CmapTools, has information related to: MichelleCrankTutorial, Stroke volume is directly affected by Contractility, Venous return is directly affected by Venous pressure, preload due to EDV is directly affected by Venous return, Cardiac Output is directly affected by Stroke volume, ESV inversely affects Stroke volume, Stroke volume is directly affected by preload due to EDV, Stroke volume is inversely affected by Afterload, Heart Rate decreases with Negative chronotropic agents, Cardiac Output is directly affected by Heart Rate, preload due to EDV is directly affected by Filling time, Contractility decreases with Negative ionotropic agents, Heart Rate inversely affects Filling time, Contractility increases with Positive ionotropic agents, Venous return is directly affected by blood volume, Heart Rate increases with Positive chronotropic agents, Afterload directly affects ESV, Venous return is inversely affected by Intrathoracic pressure