WARNING:
JavaScript is turned OFF. None of the links on this concept map will
work until it is reactivated.
If you need help turning JavaScript On, click here.
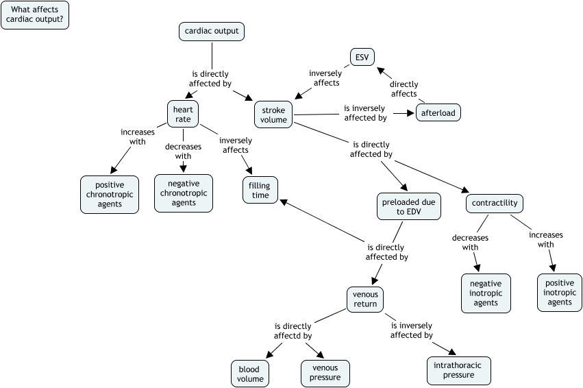
Cette carte de concepts créée avec IHMC CmapTools traite de: SarahAbbes Tutorial, ESV inversely affects stroke volume, heart rate increases with positive chronotropic agents, cardiac output is directly affected by stroke volume, heart rate decreases with negative chronotropic agents, contractility increases with positive inotropic agents, preloaded due to EDV is directly affected by filling time, venous return is directly affectd by blood volume, stroke volume is directly affected by contractility, stroke volume is directly affected by preloaded due to EDV, heart rate inversely affects filling time, venous return is directly affectd by venous pressure, contractility decreases with negative inotropic agents, venous return is inversely affected by intrathoracic pressure, stroke volume is inversely affected by afterload, afterload directly affects ESV, preloaded due to EDV is directly affected by venous return, cardiac output is directly affected by heart rate