WARNING:
JavaScript is turned OFF. None of the links on this concept map will
work until it is reactivated.
If you need help turning JavaScript On, click here.
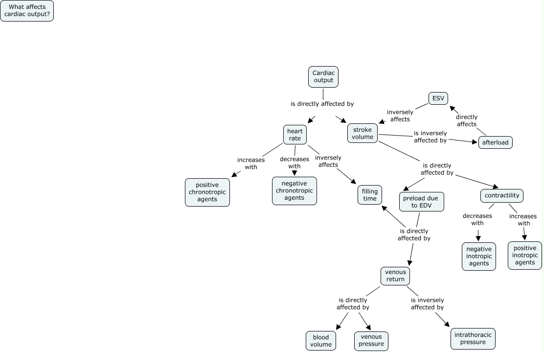
This Concept Map, created with IHMC CmapTools, has information related to: SandipPatelTutorial, Cardiac output is directly affected by stroke volume, venous return is directly affected by blood volume, afterload directly affects ESV, heart rate decreases with negative chronotropic agents, stroke volume is directly affected by preload due to EDV, preload due to EDV is directly affected by venous return, contractility increases with positive inotropic agents, Cardiac output is directly affected by heart rate, preload due to EDV is directly affected by filling time, stroke volume is inversely affected by afterload, heart rate increases with positive chronotropic agents, contractility decreases with negative inotropic agents, heart rate inversely affects filling time, stroke volume is directly affected by contractility, venous return is directly affected by venous pressure, venous return is inversely affected by intrathoracic pressure, ESV inversely affects stroke volume