WARNING:
JavaScript is turned OFF. None of the links on this concept map will
work until it is reactivated.
If you need help turning JavaScript On, click here.
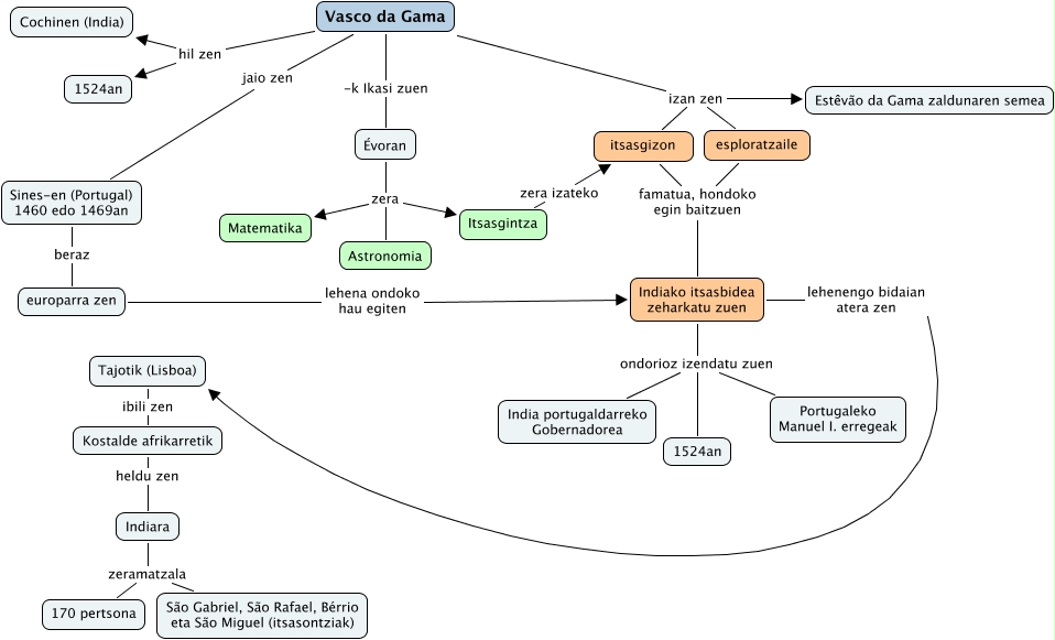
This Concept Map, created with IHMC CmapTools, has information related to: Vasco da Gama, Vasco da Gama izan zen esploratzaile, Vasco da Gama hil zen Cochinen (India), Vasco da Gama hil zen 1524an, Évoran zera Itsasgintza, itsasgizon famatua, hondoko egin baitzuen Indiako itsasbidea zeharkatu zuen, Itsasgintza zera izateko itsasgizon, Vasco da Gama izan zen Estêvão da Gama zaldunaren semea, europarra zen lehena ondoko hau egiten Indiako itsasbidea zeharkatu zuen, Indiako itsasbidea zeharkatu zuen ondorioz izendatu zuen India portugaldarreko Gobernadorea, Sines-en (Portugal) 1460 edo 1469an beraz europarra zen, Vasco da Gama -k Ikasi zuen Évoran, Indiako itsasbidea zeharkatu zuen lehenengo bidaian atera zen Tajotik (Lisboa), Indiara zeramatzala São Gabriel, São Rafael, Bérrio eta São Miguel (itsasontziak), Vasco da Gama jaio zen Sines-en (Portugal) 1460 edo 1469an, Évoran zera Astronomia, Tajotik (Lisboa) ibili zen Kostalde afrikarretik, esploratzaile famatua, hondoko egin baitzuen Indiako itsasbidea zeharkatu zuen, Indiako itsasbidea zeharkatu zuen ondorioz izendatu zuen Portugaleko Manuel I. erregeak, Indiako itsasbidea zeharkatu zuen ondorioz izendatu zuen 1524an, Kostalde afrikarretik heldu zen Indiara