WARNING:
JavaScript is turned OFF. None of the links on this concept map will
work until it is reactivated.
If you need help turning JavaScript On, click here.
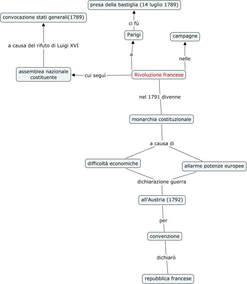
Questa Cmap, creata con IHMC CmapTools, contiene informazioni relative a: rivoluzione francese 1, monarchia costituzionale a causa di allarme potenze europee, difficoltà economiche dichiarazione guerra all'Austria (1792), Rivoluzione francese nel 1791 divenne monarchia costituzionale, monarchia costituzionale a causa di difficoltà economiche, Parigi ci fù presa della bastiglia (14 luglio 1789), all'Austria (1792) per convenzione, convenzione dichiarò repubblica francese, assemblea nazionale costituente a causa del rifuto di Luigi XVI convocazione stati generali(1789), Rivoluzione francese cui seguì assemblea nazionale costituente, allarme potenze europee dichiarazione guerra all'Austria (1792), Rivoluzione francese nelle campagne, Rivoluzione francese a Parigi