WARNING:
JavaScript is turned OFF. None of the links on this concept map will
work until it is reactivated.
If you need help turning JavaScript On, click here.
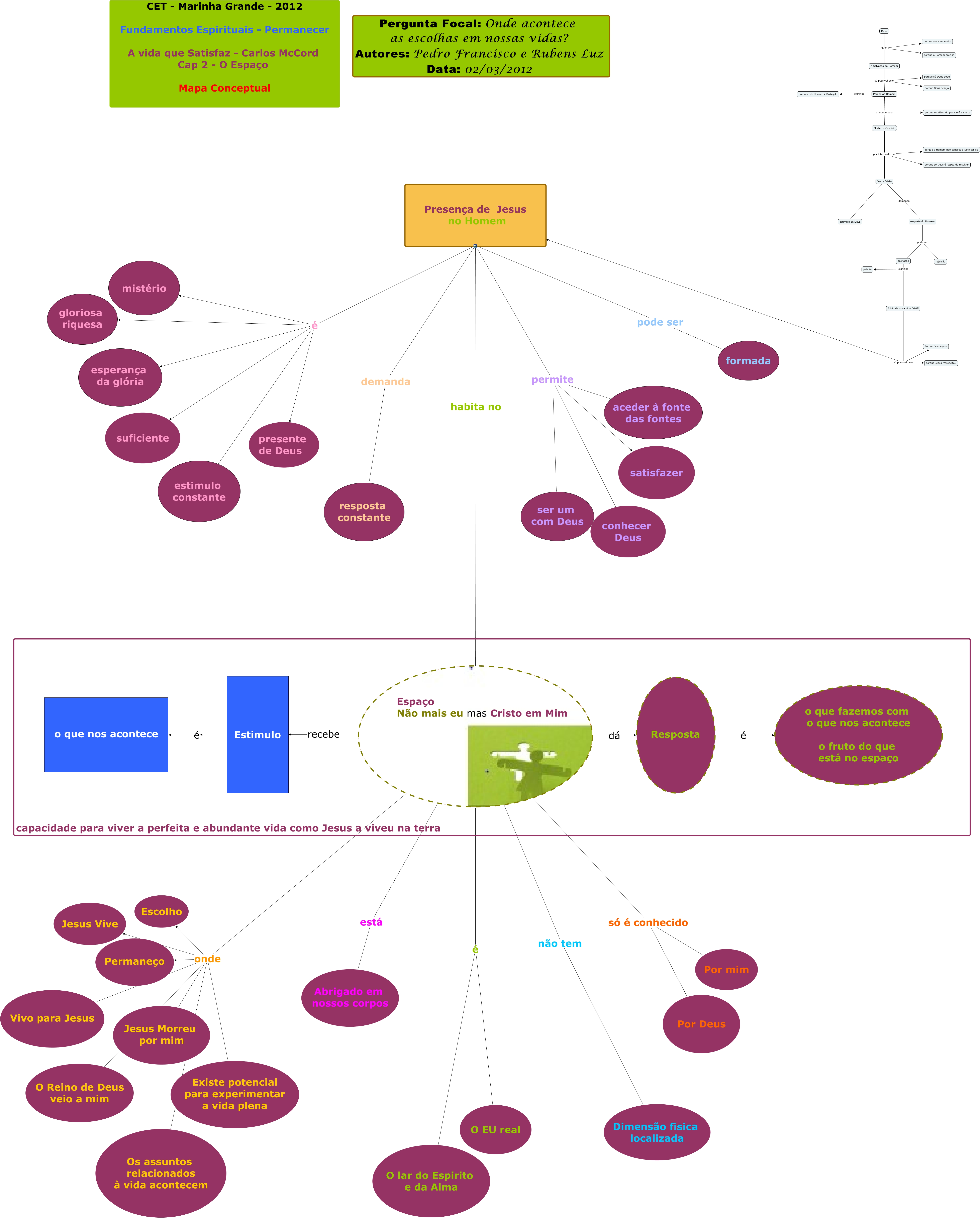
Esse mapa conceitual, produzido no IHMC CmapTools, tem a informação relacionada a: A VIDA QUE SATISFAZ - CAP. 02 PEDRO, Presença de Jesus no Homem permite aceder à fonte das fontes, Presença de Jesus no Homem pode ser formada, Inicio de nova vida Cristã só possivel pela Porque Jesus quer, Inicio de nova vida Cristã só possivel pela Presença de Jesus no Homem, Perdão ao Homem é obtido pela porque o salário do pecado é a morte, Presença de Jesus no Homem é estimulo constante, Espaço Não mais eu mas Cristo em Mim só é conhecido Por mim, Espaço Não mais eu mas Cristo em Mim dá Resposta, Resposta é o que fazemos com o que nos acontece o fruto do que está no espaço, aceitação significa Inicio de nova vida Cristã, resposta do Homem pode ser aceitação, A Salvação do Homem só possivel pelo porque só Deus pode, Espaço Não mais eu mas Cristo em Mim está Abrigado em nossos corpos, Deus quer A Salvação do Homem, Espaço Não mais eu mas Cristo em Mim onde Jesus Morreu por mim, Morte no Calvário por intermédio de porque só Deus é capaz de resolver, Espaço Não mais eu mas Cristo em Mim é O EU real, Espaço Não mais eu mas Cristo em Mim onde Existe potencial para experimentar a vida plena, Espaço Não mais eu mas Cristo em Mim onde Vivo para Jesus, Presença de Jesus no Homem permite satisfazer