WARNING:
JavaScript is turned OFF. None of the links on this concept map will
work until it is reactivated.
If you need help turning JavaScript On, click here.
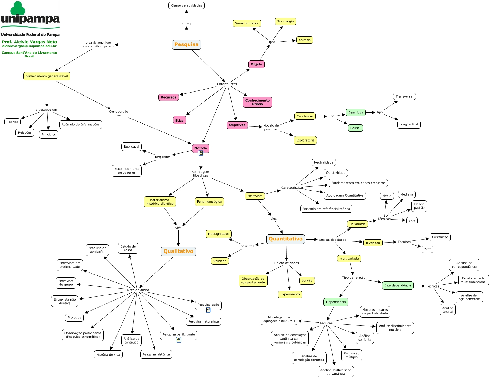
This Concept Map, created with IHMC CmapTools, has information related to: Pesquisa - Visão geral completo, Qualitativo Coleta de dados Entrevista não diretiva, Fenomenológica viés Qualitativo, Método Requisitos Replicável, Qualitativo Coleta de dados Pesquisa naturalista, Conclusiva Tipo Causal, Qualitativo Coleta de dados Análise de conteúdo, Qualitativo Coleta de dados Estudo de casos, Quantitativo Coleta de dados Observação de comportamento, multivariada Tipo de relação Dependência, bivariada Técnicas Correlação, Positivista Características Fundamentada em dados empíricos, Dependência Técnicas Regressão múltipla, Positivista Características Abordagem Quantitativa, Pesquisa Constituintes Ética, Pesquisa Constituintes Conhecimento Prévio, Positivista Características Baseado em referêncial teórico, Quantitativo Coleta de dados Experimento, Objeto Tipos Seres humanos, Dependência Técnicas Análise discriminante múltipla, Dependência Técnicas Análise de correlação canônica