WARNING:
JavaScript is turned OFF. None of the links on this concept map will
work until it is reactivated.
If you need help turning JavaScript On, click here.
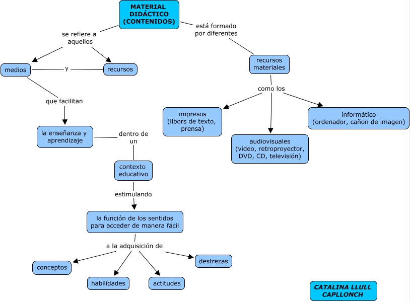
Este Cmap, tiene información relacionada con: Material Didacticos Contenidos, contexto educativo estimulando la función de los sentidos para acceder de manera fácil, la función de los sentidos para acceder de manera fácil a la adquisición de habilidades, recursos materiales como los audiovisuales (video, retroproyector, DVD, CD, televisión), medios que facilitan la enseñanza y aprendizaje, la enseñanza y aprendizaje dentro de un contexto educativo, la función de los sentidos para acceder de manera fácil a la adquisición de actitudes, la función de los sentidos para acceder de manera fácil a la adquisición de conceptos, MATERIAL DIDÁCTICO (CONTENIDOS) está formado por diferentes recursos materiales, medios y recursos, recursos materiales como los informático (ordenador, cañon de imagen), MATERIAL DIDÁCTICO (CONTENIDOS) se refiere a aquellos recursos, la función de los sentidos para acceder de manera fácil a la adquisición de destrezas, recursos materiales como los impresos (libors de texto, prensa), MATERIAL DIDÁCTICO (CONTENIDOS) se refiere a aquellos medios