WARNING:
JavaScript is turned OFF. None of the links on this concept map will
work until it is reactivated.
If you need help turning JavaScript On, click here.
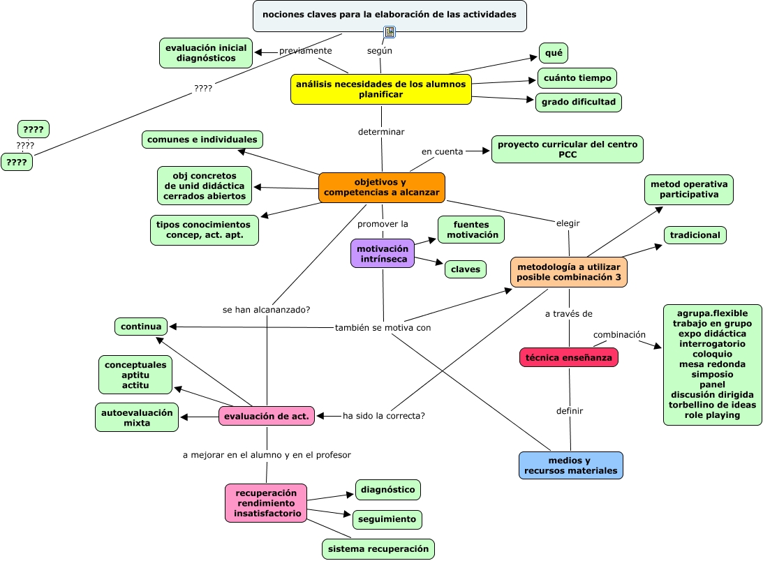
Este Cmap, tiene información relacionada con: GUS, metodología a utilizar posible combinación 3 ha sido la correcta? evaluación de act., análisis necesidades de los alumnos planificar ???? cuánto tiempo, evaluación de act. ???? conceptuales aptitu actitu, evaluación de act. ???? autoevaluación mixta, técnica enseñanza definir medios y recursos materiales, objetivos y competencias a alcanzar ???? obj concretos de unid didáctica cerrados abiertos, objetivos y competencias a alcanzar se han alcananzado? evaluación de act., metodología a utilizar posible combinación 3 ???? tradicional, recuperación rendimiento insatisfactorio ???? sistema recuperación, evaluación de act. ???? continua, metodología a utilizar posible combinación 3 a través de técnica enseñanza, objetivos y competencias a alcanzar ???? tipos conocimientos concep, act. apt., ???? ???? ????, análisis necesidades de los alumnos planificar ???? qué, objetivos y competencias a alcanzar promover la motivación intrínseca, recuperación rendimiento insatisfactorio ???? seguimiento, análisis necesidades de los alumnos planificar ???? grado dificultad, motivación intrínseca ???? fuentes motivación, nociones claves para la elaboración de las actividades según análisis necesidades de los alumnos planificar, objetivos y competencias a alcanzar ???? comunes e individuales