WARNING:
JavaScript is turned OFF. None of the links on this concept map will
work until it is reactivated.
If you need help turning JavaScript On, click here.
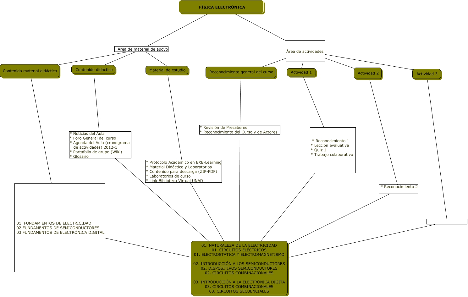
Este Cmap, tiene información relacionada con: milena, FÍSICA ELECTRÓNICA Área de actividades Actividad 2, Reconocimiento general del curso * Revisión de Presaberes * Reconocimiento del Curso y de Actores 01. NATURALEZA DE LA ELECTRICIDAD 01. CIRCUITOS ELÉCTRICOS 01. ELECTROSTÁTICA Y ELECTROMAGNETISMO 02. INTRODUCCIÓN A LOS SEMICONDUCTORES 02. DISPOSITIVOS SEMICONDUCTORES 02. CIRCUITOS COMBINACIONALES 03. INTRODUCCIÓN A LA ELECTRÓNICA DIGITA 03. CIRCUITOS COMBINACIONALES 03. CIRCUITOS SECUENCIALES, Actividad 2 * Reconocimiento 2 01. NATURALEZA DE LA ELECTRICIDAD 01. CIRCUITOS ELÉCTRICOS 01. ELECTROSTÁTICA Y ELECTROMAGNETISMO 02. INTRODUCCIÓN A LOS SEMICONDUCTORES 02. DISPOSITIVOS SEMICONDUCTORES 02. CIRCUITOS COMBINACIONALES 03. INTRODUCCIÓN A LA ELECTRÓNICA DIGITA 03. CIRCUITOS COMBINACIONALES 03. CIRCUITOS SECUENCIALES, FÍSICA ELECTRÓNICA Área de actividades Actividad 1, Actividad 1 * Reconocimiento 1 * Lección evaluativa * Quiz 1 * Trabajo colaborativo 01. NATURALEZA DE LA ELECTRICIDAD 01. CIRCUITOS ELÉCTRICOS 01. ELECTROSTÁTICA Y ELECTROMAGNETISMO 02. INTRODUCCIÓN A LOS SEMICONDUCTORES 02. DISPOSITIVOS SEMICONDUCTORES 02. CIRCUITOS COMBINACIONALES 03. INTRODUCCIÓN A LA ELECTRÓNICA DIGITA 03. CIRCUITOS COMBINACIONALES 03. CIRCUITOS SECUENCIALES, Contenido didáctico * Noticias del Aula * Foro General del curso * Agenda del Aula (cronograma de actividades) 2012-1 * Portafolio de grupo (Wiki) * Glosario 01. NATURALEZA DE LA ELECTRICIDAD 01. CIRCUITOS ELÉCTRICOS 01. ELECTROSTÁTICA Y ELECTROMAGNETISMO 02. INTRODUCCIÓN A LOS SEMICONDUCTORES 02. DISPOSITIVOS SEMICONDUCTORES 02. CIRCUITOS COMBINACIONALES 03. INTRODUCCIÓN A LA ELECTRÓNICA DIGITA 03. CIRCUITOS COMBINACIONALES 03. CIRCUITOS SECUENCIALES, FÍSICA ELECTRÓNICA Área de actividades Actividad 3, Contenido material didáctico 01. FUNDAM ENTOS DE ELECTRICIDAD 02.FUNDAMENTOS DE SEMICONDUCTORES 03.FUNDAMENTOS DE ELECTRÓNICA DIGITAL 01. NATURALEZA DE LA ELECTRICIDAD 01. CIRCUITOS ELÉCTRICOS 01. ELECTROSTÁTICA Y ELECTROMAGNETISMO 02. INTRODUCCIÓN A LOS SEMICONDUCTORES 02. DISPOSITIVOS SEMICONDUCTORES 02. CIRCUITOS COMBINACIONALES 03. INTRODUCCIÓN A LA ELECTRÓNICA DIGITA 03. CIRCUITOS COMBINACIONALES 03. CIRCUITOS SECUENCIALES, FÍSICA ELECTRÓNICA Área de material de apoyo Material de estudio, FÍSICA ELECTRÓNICA Área de material de apoyo Contenido material didáctico, FÍSICA ELECTRÓNICA Área de material de apoyo Contenido didáctico, FÍSICA ELECTRÓNICA Área de actividades ????, Actividad 3 01. NATURALEZA DE LA ELECTRICIDAD 01. CIRCUITOS ELÉCTRICOS 01. ELECTROSTÁTICA Y ELECTROMAGNETISMO 02. INTRODUCCIÓN A LOS SEMICONDUCTORES 02. DISPOSITIVOS SEMICONDUCTORES 02. CIRCUITOS COMBINACIONALES 03. INTRODUCCIÓN A LA ELECTRÓNICA DIGITA 03. CIRCUITOS COMBINACIONALES 03. CIRCUITOS SECUENCIALES, Material de estudio * Protocolo Académico en EXE-Learning * Material Didáctico y Laboratorios * Contenido para descarga (ZIP-PDF) * Laboratorios de curso * Link Biblioteca Virtual UNAD 01. NATURALEZA DE LA ELECTRICIDAD 01. CIRCUITOS ELÉCTRICOS 01. ELECTROSTÁTICA Y ELECTROMAGNETISMO 02. INTRODUCCIÓN A LOS SEMICONDUCTORES 02. DISPOSITIVOS SEMICONDUCTORES 02. CIRCUITOS COMBINACIONALES 03. INTRODUCCIÓN A LA ELECTRÓNICA DIGITA 03. CIRCUITOS COMBINACIONALES 03. CIRCUITOS SECUENCIALES