WARNING:
JavaScript is turned OFF. None of the links on this concept map will
work until it is reactivated.
If you need help turning JavaScript On, click here.
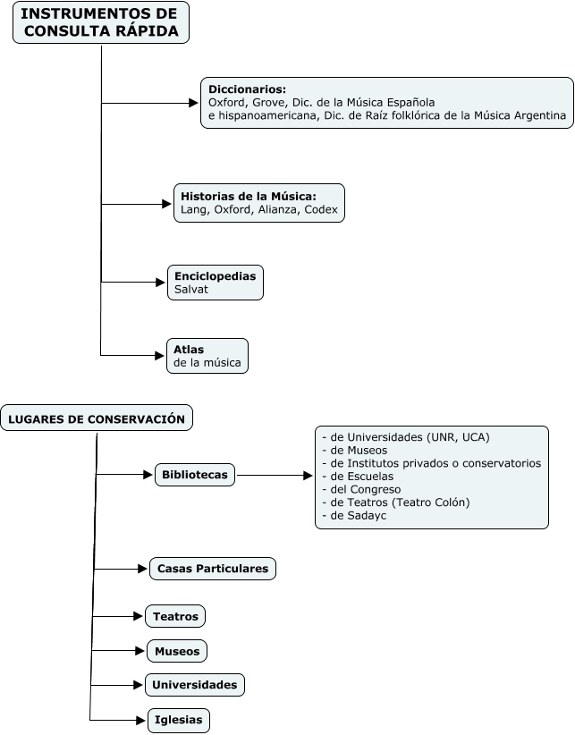
Este Cmap, tiene información relacionada con: Instrumentos de consulta rápida, INSTRUMENTOS DE CONSULTA RÁPIDA Enciclopedias Salvat, LUGARES DE CONSERVACIÓN Teatros, INSTRUMENTOS DE CONSULTA RÁPIDA Historias de la Música: Lang, Oxford, Alianza, Codex, INSTRUMENTOS DE CONSULTA RÁPIDA Atlas de la música, LUGARES DE CONSERVACIÓN Museos, Bibliotecas - de Universidades (UNR, UCA) - de Museos - de Institutos privados o conservatorios - de Escuelas - del Congreso - de Teatros (Teatro Colón) - de Sadayc, LUGARES DE CONSERVACIÓN Universidades, LUGARES DE CONSERVACIÓN Casas Particulares, LUGARES DE CONSERVACIÓN Iglesias, INSTRUMENTOS DE CONSULTA RÁPIDA Diccionarios: Oxford, Grove, Dic. de la Música Española e hispanoamericana, Dic. de Raíz folklórica de la Música Argentina, LUGARES DE CONSERVACIÓN Bibliotecas