WARNING:
JavaScript is turned OFF. None of the links on this concept map will
work until it is reactivated.
If you need help turning JavaScript On, click here.
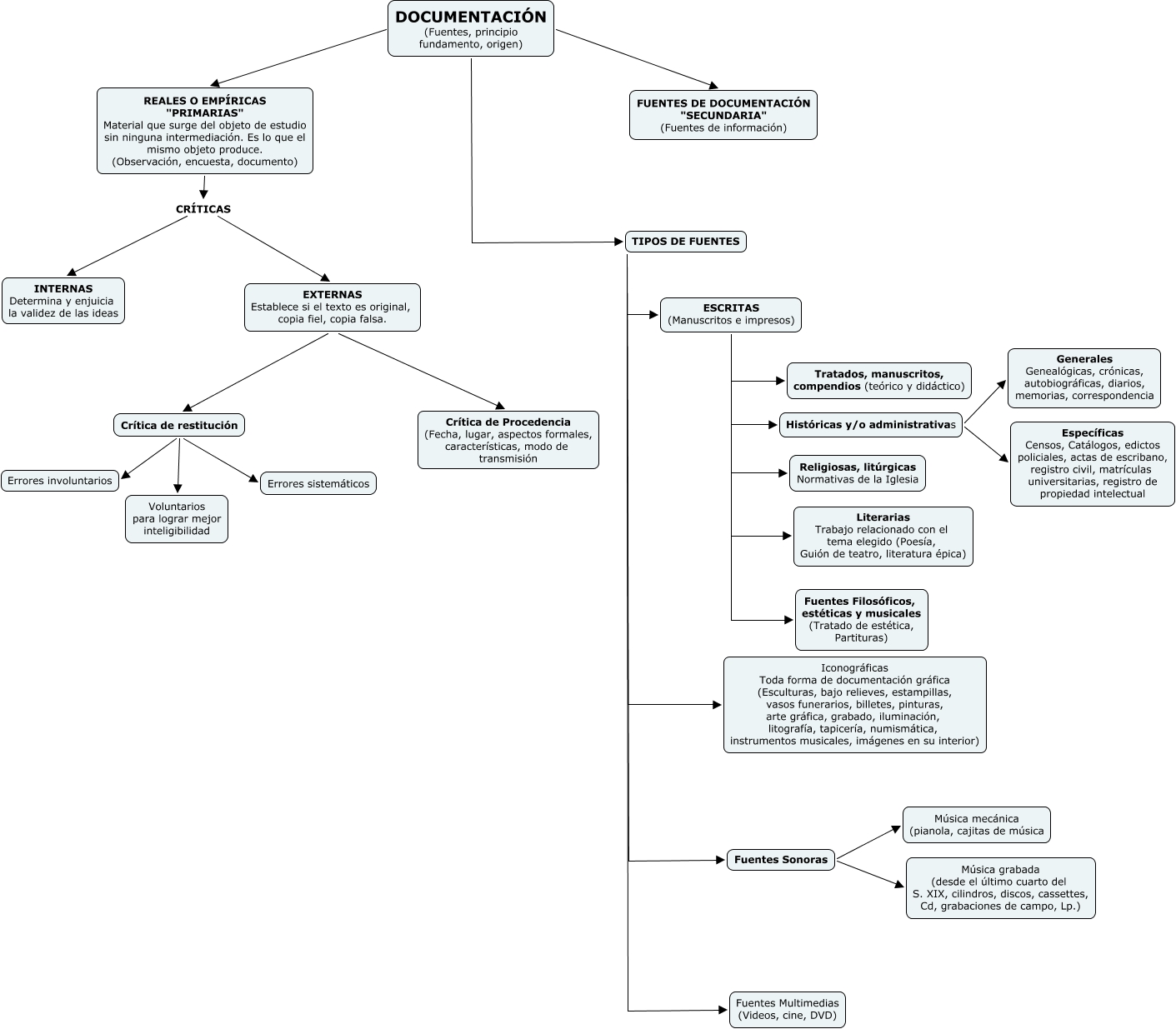
Este Cmap, tiene información relacionada con: Documentación, Fuentes Sonoras Música mecánica (pianola, cajitas de música, TIPOS DE FUENTES Fuentes Multimedias (Videos, cine, DVD), TIPOS DE FUENTES Fuentes Sonoras, EXTERNAS Establece si el texto es original, copia fiel, copia falsa. Crítica de restitución, ESCRITAS (Manuscritos e impresos) Fuentes Filosóficos, estéticas y musicales (Tratado de estética, Partituras), DOCUMENTACIÓN (Fuentes, principio fundamento, origen) TIPOS DE FUENTES, Crítica de restitución Errores involuntarios, Fuentes Sonoras Música grabada (desde el último cuarto del S. XIX, cilindros, discos, cassettes, Cd, grabaciones de campo, Lp.), ESCRITAS (Manuscritos e impresos) Religiosas, litúrgicas Normativas de la Iglesia, DOCUMENTACIÓN (Fuentes, principio fundamento, origen) FUENTES DE DOCUMENTACIÓN "SECUNDARIA" (Fuentes de información), Históricas y/o administrativas Específicas Censos, Catálogos, edictos policiales, actas de escribano, registro civil, matrículas universitarias, registro de propiedad intelectual, ESCRITAS (Manuscritos e impresos) Literarias Trabajo relacionado con el tema elegido (Poesía, Guión de teatro, literatura épica), ESCRITAS (Manuscritos e impresos) Tratados, manuscritos, compendios (teórico y didáctico), DOCUMENTACIÓN (Fuentes, principio fundamento, origen) REALES O EMPÍRICAS "PRIMARIAS" Material que surge del objeto de estudio sin ninguna intermediación. Es lo que el mismo objeto produce. (Observación, encuesta, documento), Crítica de restitución Voluntarios para lograr mejor inteligibilidad, REALES O EMPÍRICAS "PRIMARIAS" Material que surge del objeto de estudio sin ninguna intermediación. Es lo que el mismo objeto produce. (Observación, encuesta, documento) CRÍTICAS INTERNAS Determina y enjuicia la validez de las ideas, TIPOS DE FUENTES Iconográficas Toda forma de documentación gráfica (Esculturas, bajo relieves, estampillas, vasos funerarios, billetes, pinturas, arte gráfica, grabado, iluminación, litografía, tapicería, numismática, instrumentos musicales, imágenes en su interior), Históricas y/o administrativas Generales Genealógicas, crónicas, autobiográficas, diarios, memorias, correspondencia, TIPOS DE FUENTES ESCRITAS (Manuscritos e impresos), ESCRITAS (Manuscritos e impresos) Históricas y/o administrativas