WARNING:
JavaScript is turned OFF. None of the links on this concept map will
work until it is reactivated.
If you need help turning JavaScript On, click here.
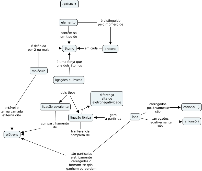
Esse mapa conceitual, produzido no IHMC CmapTools, tem a informação relacionada a: quimica 1, molécula estável é ter na camada externa oito elétrons, ligações químicas é uma força que une dois átomos átomo, íons gera a partir da ligação iônica, elemento é distinguido pelo múmero de prótons, íons carregados negativamente são ânions(-), ligações químicas dois tipos: ligação covalente, ligações químicas dois tipos: ligação iônica, elemento contém só um tipo de átomo, ligação covalente compartilhamento de elétrons, íons são particulas eletricamente carregadas q formam-se qdo ganham ou perdem elétrons, prótons em cada átomo, íons carregados positivamente são cátions(+), ligação iônica tranferencia completa de elétrons, ligação iônica é diferença alta de eletronegatividade, molécula é definida por 2 ou mais átomo