WARNING:
JavaScript is turned OFF. None of the links on this concept map will
work until it is reactivated.
If you need help turning JavaScript On, click here.
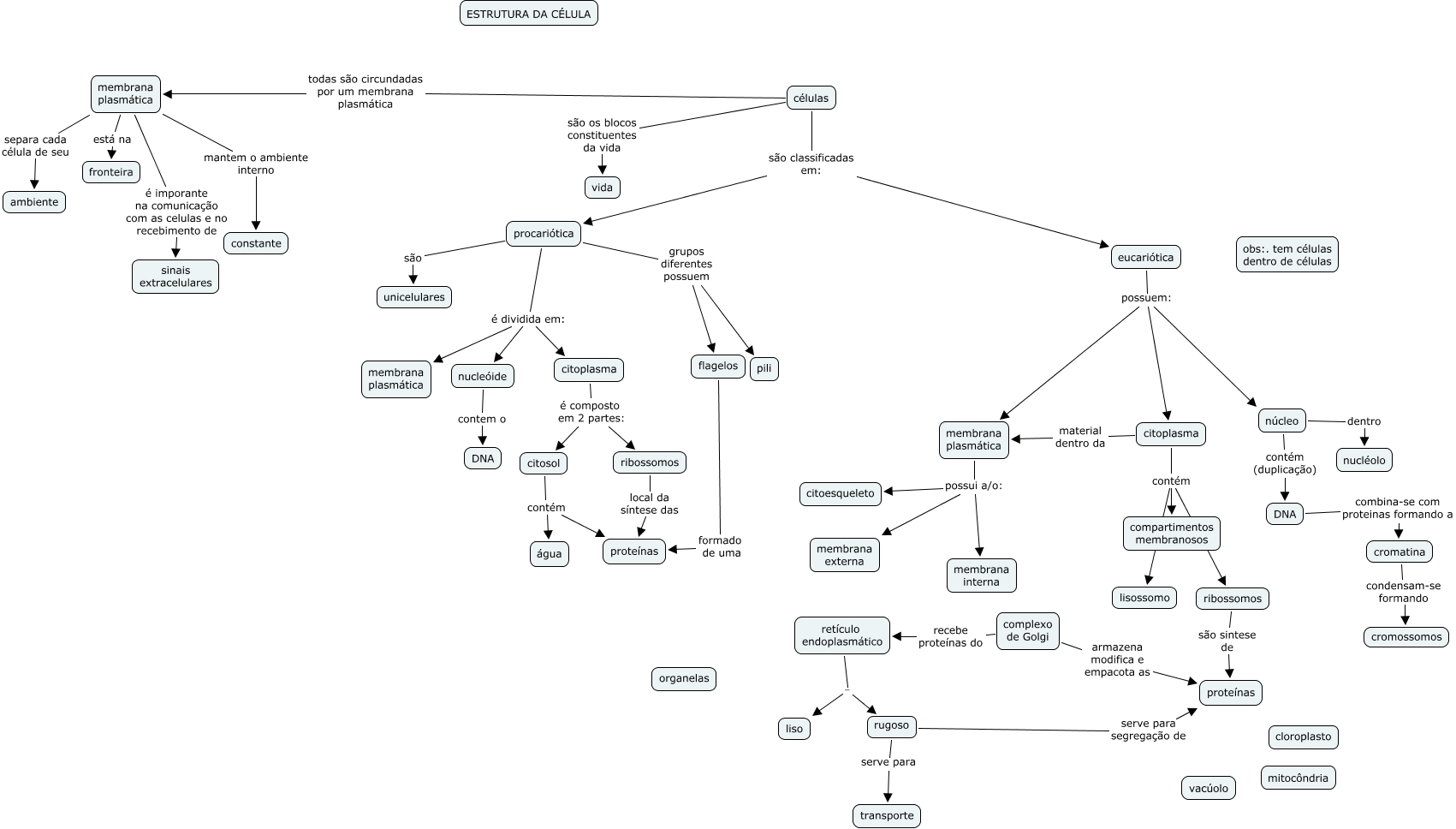
Esse mapa conceitual, produzido no IHMC CmapTools, tem a informação relacionada a: célula, eucariótica possuem: membrana plasmática, membrana plasmática é imporante na comunicação com as celulas e no recebimento de sinais extracelulares, eucariótica possuem: núcleo, citoplasma contém compartimentos membranosos, membrana plasmática mantem o ambiente interno constante, procariótica é dividida em: nucleóide, complexo de Golgi recebe proteínas do retículo endoplasmático, citosol contém água, citoplasma contém ribossomos, citosol contém proteínas, citoplasma material dentro da membrana plasmática, procariótica é dividida em: citoplasma, membrana plasmática possui a/o: citoesqueleto, rugoso serve para segregação de proteínas, cromatina condensam-se formando cromossomos, procariótica é dividida em: membrana plasmática, células são classificadas em: eucariótica, citoplasma contém lisossomo, procariótica grupos diferentes possuem flagelos, rugoso serve para transporte