WARNING:
JavaScript is turned OFF. None of the links on this concept map will
work until it is reactivated.
If you need help turning JavaScript On, click here.
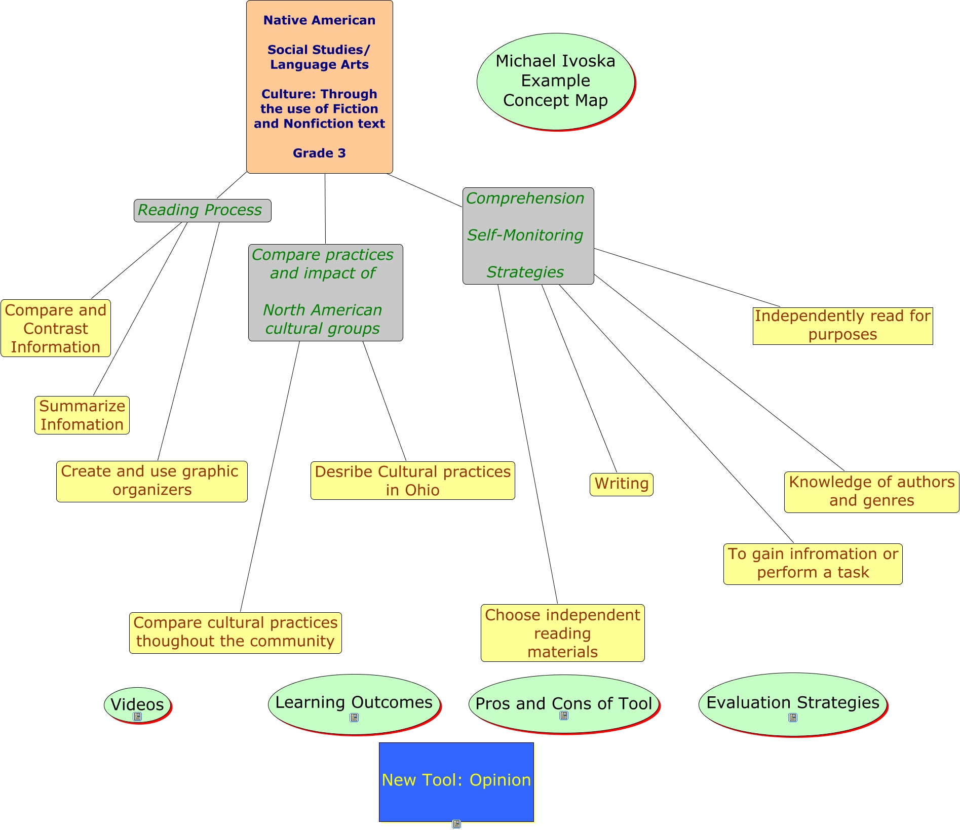
This Concept Map, created with IHMC CmapTools, has information related to: New Tool Project - Michael Ivoska, Native American Social Studies/ Language Arts Culture: Through the use of Fiction and Nonfiction text Grade 3 ???? Comprehension Self-Monitoring Strategies, Reading Process ???? Summarize Infomation, Reading Process ???? Compare and Contrast Information, Independently read for purposes ???? Comprehension Self-Monitoring Strategies, Native American Social Studies/ Language Arts Culture: Through the use of Fiction and Nonfiction text Grade 3 ???? Compare practices and impact of North American cultural groups, Comprehension Self-Monitoring Strategies ???? Choose independent reading materials, Compare practices and impact of North American cultural groups ???? Compare cultural practices thoughout the community, Compare practices and impact of North American cultural groups ???? Desribe Cultural practices in Ohio, Comprehension Self-Monitoring Strategies Know Knowledge of authors and genres, Comprehension Self-Monitoring Strategies ???? To gain infromation or perform a task, Comprehension Self-Monitoring Strategies ???? Writing, Reading Process ???? Create and use graphic organizers, Native American Social Studies/ Language Arts Culture: Through the use of Fiction and Nonfiction text Grade 3 ???? Reading Process