WARNING:
JavaScript is turned OFF. None of the links on this concept map will
work until it is reactivated.
If you need help turning JavaScript On, click here.
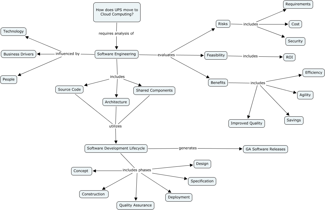
This Concept Map, created with IHMC CmapTools, has information related to: LShannon_SWEng1, Benefits includes Efficiency, Software Development Lifecycle generates GA Software Releases, Architecture utilizes Software Development Lifecycle, Software Engineering includes Architecture, How does UPS move to Cloud Computing? requires analysis of Software Engineering, Risks includes Security, Benefits includes Agility, Software Development Lifecycle includes phases Specification, Software Engineering influenced by Technology, Software Development Lifecycle includes phases Construction, Software Development Lifecycle includes phases Quality Assurance, Software Development Lifecycle includes phases Concept, Shared Components utilizes Software Development Lifecycle, Software Engineering influenced by Business Drivers, Software Development Lifecycle includes phases Design, Software Engineering evaluates Benefits, Risks includes Requirements, Feasibility includes ROI, Software Engineering influenced by People, Benefits includes Improved Quality