WARNING:
JavaScript is turned OFF. None of the links on this concept map will
work until it is reactivated.
If you need help turning JavaScript On, click here.
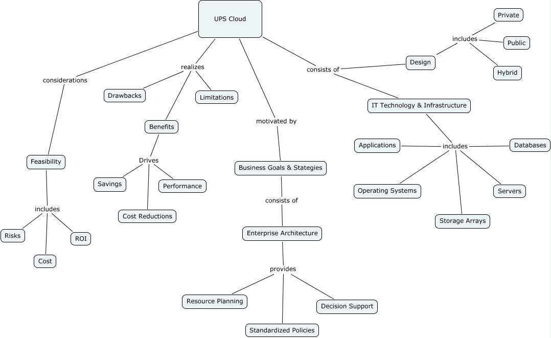
This Concept Map, created with IHMC CmapTools, has information related to: LShannon_SysEng1, Enterprise Architecture provides Standardized Policies, Feasibility includes ROI, UPS Cloud realizes Drawbacks, Design includes Hybrid, UPS Cloud consists of Design, UPS Cloud motivated by Business Goals & Stategies, IT Technology & Infrastructure includes Storage Arrays, UPS Cloud realizes Limitations, UPS Cloud considerations Feasibility, UPS Cloud consists of IT Technology & Infrastructure, Benefits Drives Savings, UPS Cloud realizes Benefits, Feasibility includes Risks, IT Technology & Infrastructure includes Applications, Benefits Drives Performance, IT Technology & Infrastructure includes Databases, Benefits Drives Cost Reductions, Enterprise Architecture provides Resource Planning, Design includes Public, Feasibility includes Cost