WARNING:
JavaScript is turned OFF. None of the links on this concept map will
work until it is reactivated.
If you need help turning JavaScript On, click here.
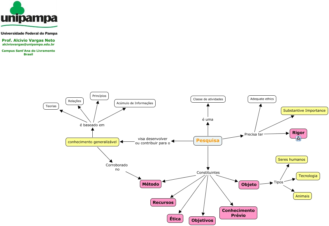
This Concept Map, created with IHMC CmapTools, has information related to: Pesquisa - Resumo, Objeto Tipos Tecnologia, Pesquisa Constituintes Método, conhecimento generalizável é baseado em Princípios, Pesquisa Precisa ter Rigor, conhecimento generalizável é baseado em Relações, Pesquisa Precisa ter Substantive Importance, Pesquisa Constituintes Ética, Objeto Tipos Seres humanos, conhecimento generalizável é baseado em Teorias, Pesquisa Constituintes Recursos, Pesquisa Constituintes Objetivos, Pesquisa Precisa ter Adequate ethics, Pesquisa Constituintes Conhecimento Prévio, Pesquisa Constituintes Objeto, Pesquisa é uma Classe de atividades, conhecimento generalizável é baseado em Acúmulo de Informações, Objeto Tipos Animais, Pesquisa visa desenvolver ou contribuir para o conhecimento generalizável, conhecimento generalizável Corroborado no Método