WARNING:
JavaScript is turned OFF. None of the links on this concept map will
work until it is reactivated.
If you need help turning JavaScript On, click here.
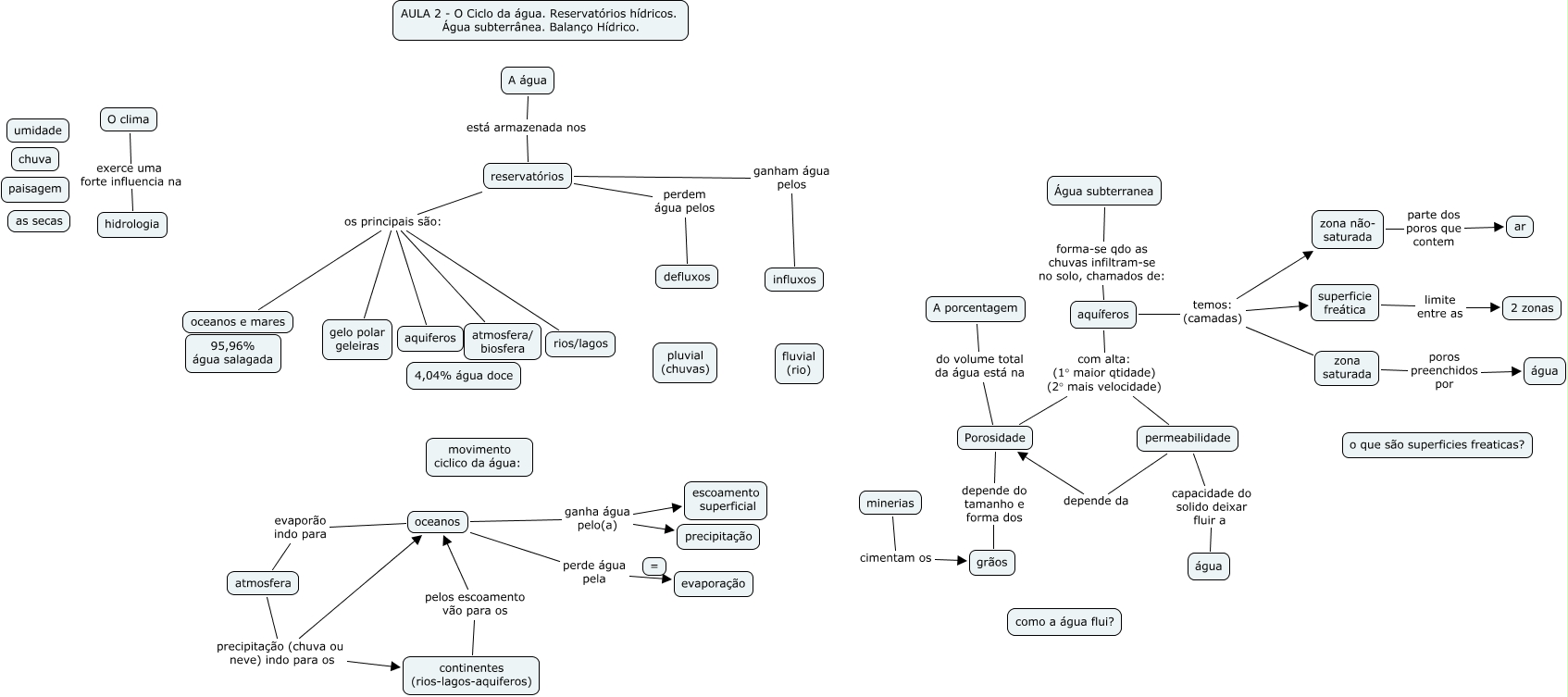
Esse mapa conceitual, produzido no IHMC CmapTools, tem a informação relacionada a: AULA 2- SISTEMA TERRA II, minerias cimentam os grãos, reservatórios os principais são: aquiferos, aquíferos temos: (camadas) superficie freática, aquíferos com alta: (1° maior qtidade) (2° mais velocidade) Porosidade, atmosfera precipitação (chuva ou neve) indo para os continentes (rios-lagos-aquiferos), permeabilidade depende da Porosidade, reservatórios ganham água pelos influxos, atmosfera precipitação (chuva ou neve) indo para os oceanos, zona saturada poros preenchidos por água, Água subterranea forma-se qdo as chuvas infiltram-se no solo, chamados de: aquíferos, permeabilidade capacidade do solido deixar fluir a água, oceanos ganha água pelo(a) precipitação, superficie freática limite entre as 2 zonas, reservatórios os principais são: gelo polar geleiras, oceanos ganha água pelo(a) escoamento superficial, oceanos perde água pela evaporação, zona não- saturada parte dos poros que contem ar, A porcentagem do volume total da água está na Porosidade, aquíferos temos: (camadas) zona não- saturada, aquíferos com alta: (1° maior qtidade) (2° mais velocidade) permeabilidade