WARNING:
JavaScript is turned OFF. None of the links on this concept map will
work until it is reactivated.
If you need help turning JavaScript On, click here.
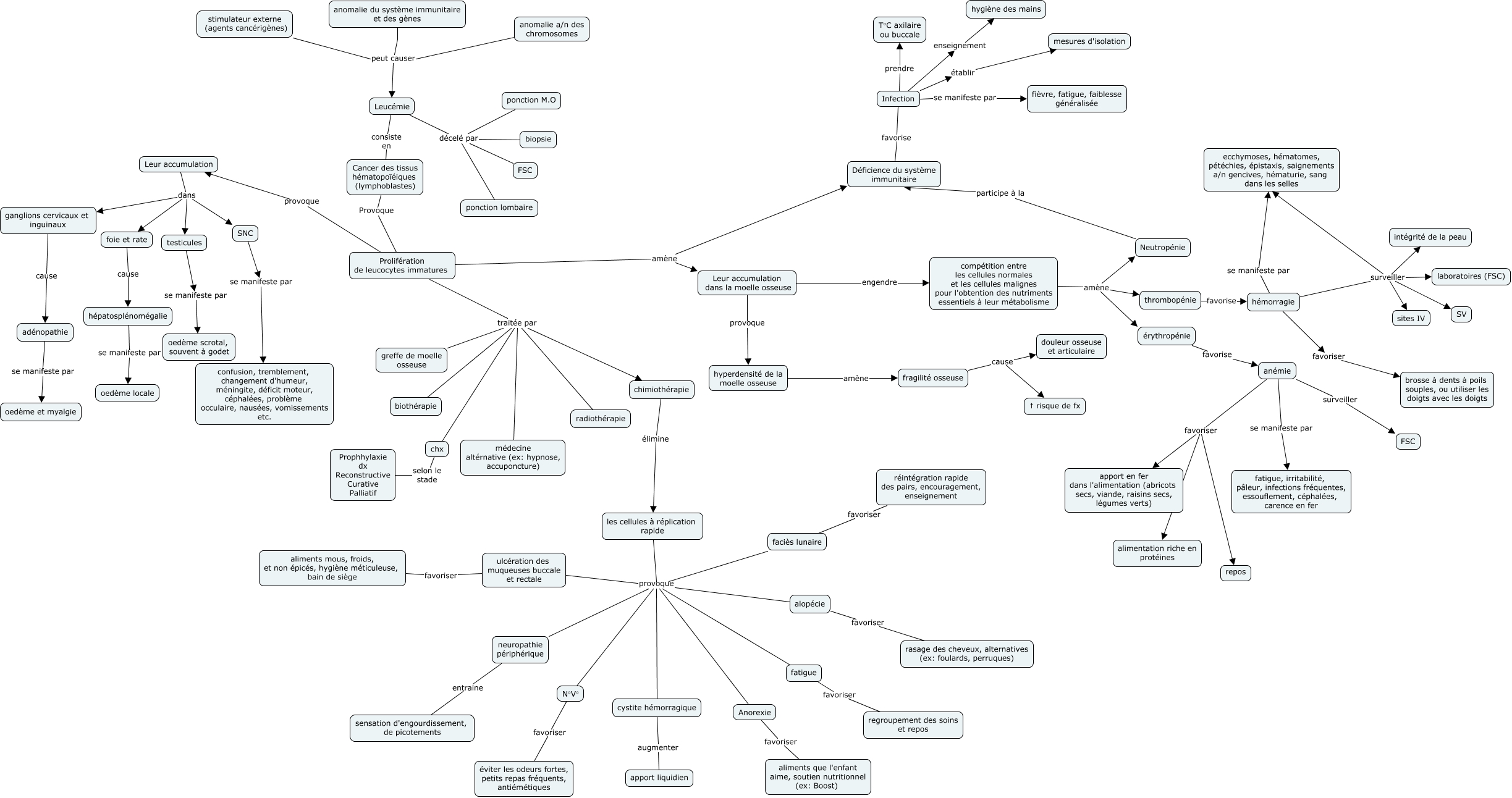
Cette carte de concepts créée avec IHMC CmapTools traite de: Leucémie de mon coeur, Leucémie décelé par biopsie, Prolifération de leucocytes immatures amène Leur accumulation dans la moelle osseuse, hémorragie surveiller ecchymoses, hématomes, pétéchies, épistaxis, saignements a/n gencives, hématurie, sang dans les selles, stimulateur externe (agents cancérigènes) peut causer Leucémie, Prolifération de leucocytes immatures provoque Leur accumulation, ulcération des muqueuses buccale et rectale favoriser aliments mous, froids, et non épicés, hygiène méticuleuse, bain de siège, hémorragie surveiller sites IV, fragilité osseuse cause ↑ risque de fx, anémie favoriser apport en fer dans l'alimentation (abricots secs, viande, raisins secs, légumes verts), Leur accumulation dans testicules, hémorragie surveiller SV, chimiothérapie élimine les cellules à réplication rapide, compétition entre les cellules normales et les cellules malignes pour l'obtention des nutriments essentiels à leur métabolisme amène Neutropénie, Leur accumulation dans ganglions cervicaux et inguinaux, foie et rate cause hépatosplénomégalie, SNC se manifeste par confusion, tremblement, changement d'humeur, méningite, déficit moteur, céphalées, problème occulaire, nausées, vomissements etc., neuropathie périphérique entraine sensation d'engourdissement, de picotements, faciès lunaire favoriser réintégration rapide des pairs, encouragement, enseignement, N°V° favoriser éviter les odeurs fortes, petits repas fréquents, antiémétiques, les cellules à réplication rapide provoque neuropathie périphérique