WARNING:
JavaScript is turned OFF. None of the links on this concept map will
work until it is reactivated.
If you need help turning JavaScript On, click here.
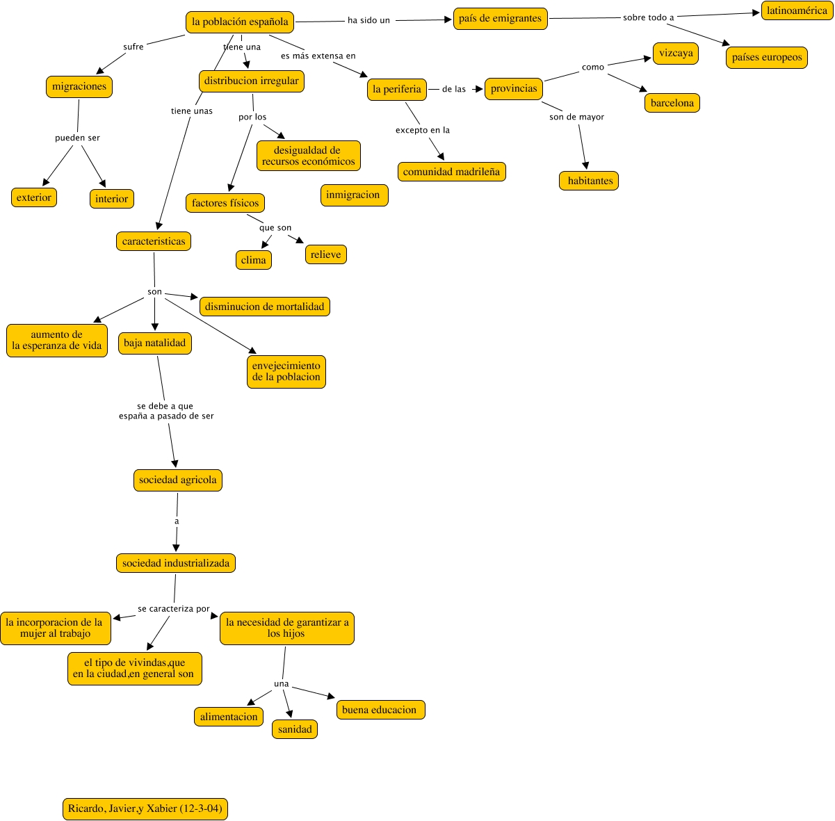
Este Cmap, tiene información relacionada con: la población española, migraciones pueden ser interior, provincias como barcelona, provincias son de mayor habitantes, sociedad industrializada se caracteriza por la incorporacion de la mujer al trabajo, la población española sufre migraciones, factores físicos que son relieve, caracteristicas son baja natalidad, provincias como vizcaya, la población española tiene una distribucion irregular, baja natalidad se debe a que españa a pasado de ser sociedad agricola, caracteristicas son aumento de la esperanza de vida, país de emigrantes sobre todo a latinoamérica, la necesidad de garantizar a los hijos una alimentacion, la población española ha sido un país de emigrantes, sociedad industrializada se caracteriza por la necesidad de garantizar a los hijos, caracteristicas son disminucion de mortalidad, la periferia de las provincias, sociedad industrializada se caracteriza por el tipo de vivindas,que en la ciudad,en general son, caracteristicas son envejecimiento de la poblacion, factores físicos que son clima