WARNING:
JavaScript is turned OFF. None of the links on this concept map will
work until it is reactivated.
If you need help turning JavaScript On, click here.
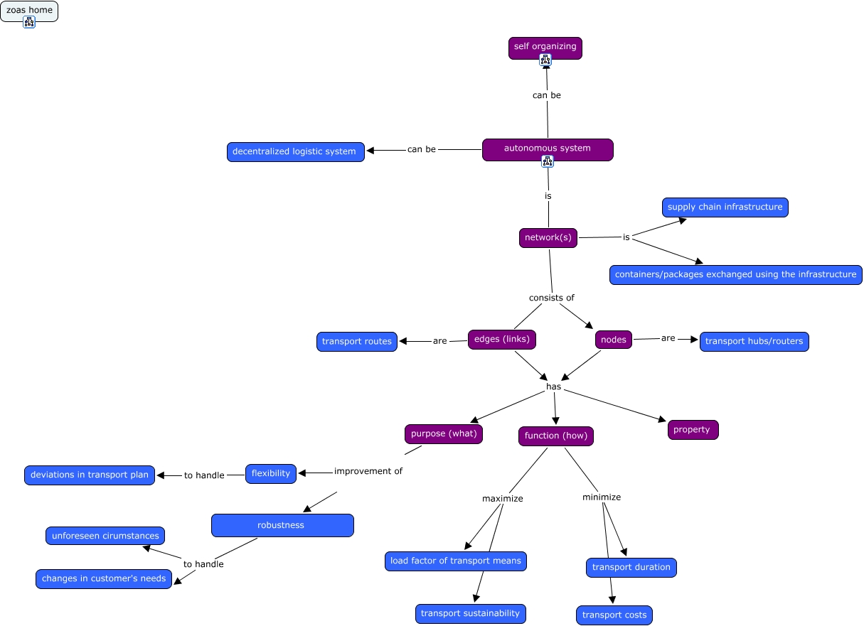
Deze Concept Map heeft informatie gerelateerd aan: example_Logistics zoas, robustness to handle unforeseen cirumstances, purpose (what) improvement of flexibility, edges (links) has property, function (how) minimize transport costs, network(s) is supply chain infrastructure, nodes are transport hubs/routers, edges (links) has purpose (what), nodes has purpose (what), function (how) maximize transport sustainability, edges (links) consists of nodes, nodes has function (how), autonomous system is network(s), autonomous system can be decentralized logistic system, autonomous system can be self organizing, edges (links) has function (how), edges (links) are transport routes, function (how) maximize load factor of transport means, purpose (what) improvement of robustness, network(s) consists of nodes, flexibility to handle deviations in transport plan