WARNING:
JavaScript is turned OFF. None of the links on this concept map will
work until it is reactivated.
If you need help turning JavaScript On, click here.
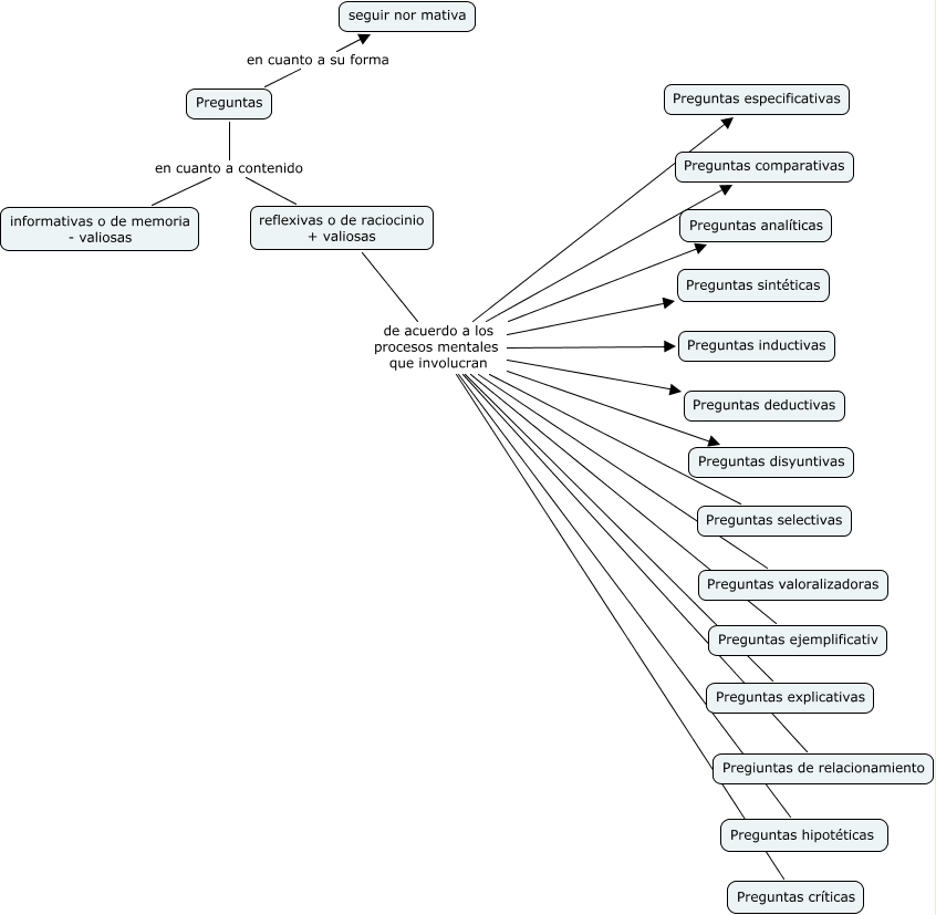
Este Cmap, tiene información relacionada con: Tipos de pregunta, reflexivas o de raciocinio + valiosas de acuerdo a los procesos mentales que involucran Preguntas hipotéticas, Preguntas en cuanto a su forma seguir nor mativa, reflexivas o de raciocinio + valiosas de acuerdo a los procesos mentales que involucran Preguntas ejemplificativ, reflexivas o de raciocinio + valiosas de acuerdo a los procesos mentales que involucran Preguntas especificativas, reflexivas o de raciocinio + valiosas de acuerdo a los procesos mentales que involucran Preguntas selectivas, Preguntas en cuanto a contenido informativas o de memoria - valiosas, reflexivas o de raciocinio + valiosas de acuerdo a los procesos mentales que involucran Preguntas valoralizadoras, reflexivas o de raciocinio + valiosas de acuerdo a los procesos mentales que involucran Preguntas críticas, reflexivas o de raciocinio + valiosas de acuerdo a los procesos mentales que involucran Pregiuntas de relacionamiento, Preguntas en cuanto a contenido reflexivas o de raciocinio + valiosas, reflexivas o de raciocinio + valiosas de acuerdo a los procesos mentales que involucran Preguntas sintéticas, reflexivas o de raciocinio + valiosas de acuerdo a los procesos mentales que involucran Preguntas analíticas, reflexivas o de raciocinio + valiosas de acuerdo a los procesos mentales que involucran Preguntas deductivas, reflexivas o de raciocinio + valiosas de acuerdo a los procesos mentales que involucran Preguntas explicativas, reflexivas o de raciocinio + valiosas de acuerdo a los procesos mentales que involucran Preguntas inductivas, reflexivas o de raciocinio + valiosas de acuerdo a los procesos mentales que involucran Preguntas disyuntivas, reflexivas o de raciocinio + valiosas de acuerdo a los procesos mentales que involucran Preguntas comparativas