WARNING:
JavaScript is turned OFF. None of the links on this concept map will
work until it is reactivated.
If you need help turning JavaScript On, click here.
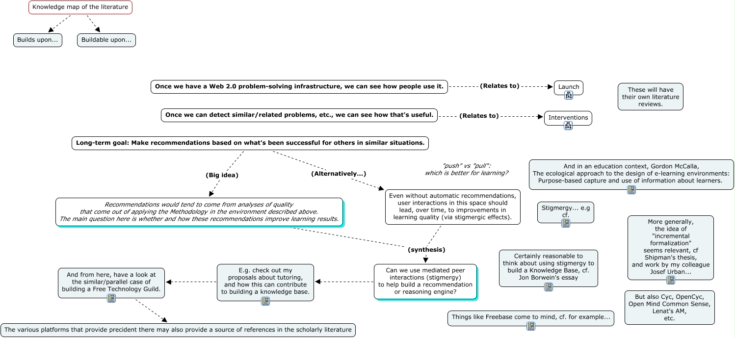
This Concept Map, created with IHMC CmapTools, has information related to: 5-Thesis, And from here, have a look at the similar/parallel case of building a Free Technology Guild. The various platforms that provide precident there may also provide a source of references in the scholarly literature, E.g. check out my proposals about tutoring, and how this can contribute to building a knowledge base. And from here, have a look at the similar/parallel case of building a Free Technology Guild., Can we use mediated peer interactions (stigmergy) to help build a recommendation or reasoning engine? E.g. check out my proposals about tutoring, and how this can contribute to building a knowledge base., Knowledge map of the literature Buildable upon..., Knowledge map of the literature Builds upon..., Even without automatic recommendations, user interactions in this space should lead, over time, to improvements in learning quality (via stigmergic effects). (synthesis) Can we use mediated peer interactions (stigmergy) to help build a recommendation or reasoning engine?, Recommendations would tend to come from analyses of quality that come out of applying the Methodology in the environment described above. The main question here is whether and how these recommendations improve learning results. (synthesis) Can we use mediated peer interactions (stigmergy) to help build a recommendation or reasoning engine?, Long-term goal: Make recommendations based on what's been successful for others in similar situations. (Alternatively...) Even without automatic recommendations, user interactions in this space should lead, over time, to improvements in learning quality (via stigmergic effects)., Long-term goal: Make recommendations based on what's been successful for others in similar situations. (Big idea) Recommendations would tend to come from analyses of quality that come out of applying the Methodology in the environment described above. The main question here is whether and how these recommendations improve learning results., Once we can detect similar/related problems, etc., we can see how that's useful. (Relates to) Interventions, Once we have a Web 2.0 problem-solving infrastructure, we can see how people use it. (Relates to) Launch