WARNING:
JavaScript is turned OFF. None of the links on this concept map will
work until it is reactivated.
If you need help turning JavaScript On, click here.
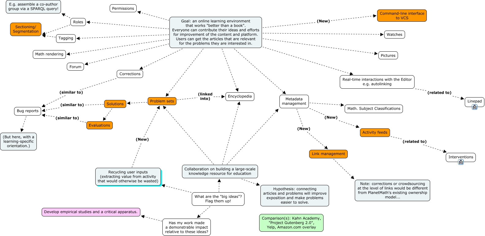
This Concept Map, created with IHMC CmapTools, has information related to: 1-Launch, Collaboration on building a large-scale knowledge resource for education Encyclopedia, Collaboration on building a large-scale knowledge resource for education Metadata management, Goal: an online learning environment that works "better than a book". Everyone can contribute their ideas and efforts for improvement of the content and platform. Users can get the articles that are relevant for the problems they are interested in. Pictures, Recycling user inputs (extracting value from activity that would otherwise be wasted) (New) Problem sets, Activity feeds (related to) Interventions, Goal: an online learning environment that works "better than a book". Everyone can contribute their ideas and efforts for improvement of the content and platform. Users can get the articles that are relevant for the problems they are interested in. (New) Command-line interface to VCS, Goal: an online learning environment that works "better than a book". Everyone can contribute their ideas and efforts for improvement of the content and platform. Users can get the articles that are relevant for the problems they are interested in. Tagging, Roles E.g. assemble a co-author group via a SPARQL query!, Bug reports (But here, with a learning-specific orientation.), What are the "big ideas"? Flag them up! Collaboration on building a large-scale knowledge resource for education, What are the "big ideas"? Flag them up! Recycling user inputs (extracting value from activity that would otherwise be wasted), Goal: an online learning environment that works "better than a book". Everyone can contribute their ideas and efforts for improvement of the content and platform. Users can get the articles that are relevant for the problems they are interested in. Forum, Goal: an online learning environment that works "better than a book". Everyone can contribute their ideas and efforts for improvement of the content and platform. Users can get the articles that are relevant for the problems they are interested in. Encyclopedia, Goal: an online learning environment that works "better than a book". Everyone can contribute their ideas and efforts for improvement of the content and platform. Users can get the articles that are relevant for the problems they are interested in. Problem sets, Corrections (similar to) Bug reports, Problem sets Solutions, Solutions Evaluations, Problem sets (linked into) Encyclopedia, Goal: an online learning environment that works "better than a book". Everyone can contribute their ideas and efforts for improvement of the content and platform. Users can get the articles that are relevant for the problems they are interested in. Watches, Goal: an online learning environment that works "better than a book". Everyone can contribute their ideas and efforts for improvement of the content and platform. Users can get the articles that are relevant for the problems they are interested in. Permissions