WARNING:
JavaScript is turned OFF. None of the links on this concept map will
work until it is reactivated.
If you need help turning JavaScript On, click here.
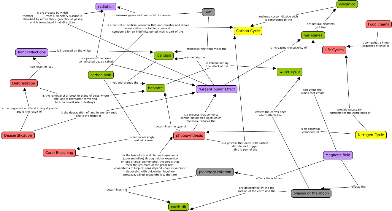
This Concept Map, created with IHMC CmapTools, has information related to: climate Ybema, Deasertification is the degradation of land in any drylands and is the result of "GreenHouse" Effect, photosynthesis is a process that deals with carbon dioxide and oxygen this is part of the Carbon Cycle, Nitrogen Cycle provide necessary nutrients for the completion of Life Cycles, ice caps melt and change the habitate, "GreenHouse" Effect are melting the ice caps, photosynthesis is a process that converts carbon dioxde to oxigen which therefore reduces the "GreenHouse" Effect, light reflections is increased on the white ice caps, planetary rotation determines the earth tilt, Magnetic field can effect the winds that create hurricanes, Deforistation is the removal of a forest or stand of trees where the land is thereafter converted to a nonforest use it destroys habitate, Sun realeases gases and heat which increases radiation, habitate is determined by the effect of the water cycle, Nitrogen Cycle is an essential combonet of photosynthesis, "GreenHouse" Effect is the process by which thermal _______from a planetary surface is absorbed by atmospheric greenhouse gases, and is re-radiated in all directions radiation, phases of the moon effects the earths tides which effects the water cycle, Coral Bleaching is the loss of intracellular endosymbionts (zooxanthellae) through either expulsion or loss of algal pigmentatio, the corals that form the structure of the great reef ecosystems of tropical seas depend upon a symbiotic relationship with unicellular flagellate protozoa, called zooxanthellae, that are photosynthesis, phases of the moon are determined by the the roation of the earth and the earth tilt, carbon sink is a natural or artificial reservoir that accumulates and stores some carbon-containing chemical compound for an indefinite period wich is part of the Carbon Cycle, Magnetic field effects the phases of the moon, volcanico realease corbon dioxide wich is contributes to the Carbon Cycle