WARNING:
JavaScript is turned OFF. None of the links on this concept map will
work until it is reactivated.
If you need help turning JavaScript On, click here.
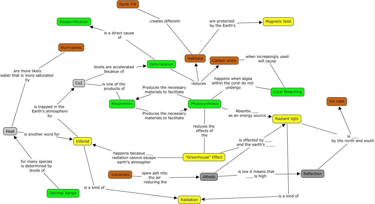
This Concept Map, created with IHMC CmapTools, has information related to: Climate and change_by the Hobb, Radiant light is a kind of Radiation, Respiration Produces the necessary materials to facilitate Photosynthesis, Albedo is effected by ___ and the earth's ____ Radiant light, Hurricaines are more likely water that is more saturated by Heat, "Greenhouse" Effect happens becasue ___ radiation cannot escape earth's atmospher Infared, Volcanoes spew ash into the air reducing the Albedo, Infared is trapped in the Earth's atmosphere by Co2, Radiant light is ___ by the north and south Ice caps, Photosynthesis Produces the necessary materials to facilitate Respiration, Optimal Range for many species is determined by levels of Heat, Earth Tilt creates different Habitate, Deforistation reduces Habitate, Heat is another word for Infared, Photosynthesis reduces the effects of the "Greenhouse" Effect, Infared is a kind of Radiation, Albedo is low it means that ___ is high Reflection, Photosynthesis Absorbs ___ as an energy source Radiant light, Carbon sinks when increasingly used will cause Coral Bleaching, Radiant light is ___ by the north and south Reflection, Coral Bleaching happens when algea within the coral do not undergo Photosynthesis