WARNING:
JavaScript is turned OFF. None of the links on this concept map will
work until it is reactivated.
If you need help turning JavaScript On, click here.
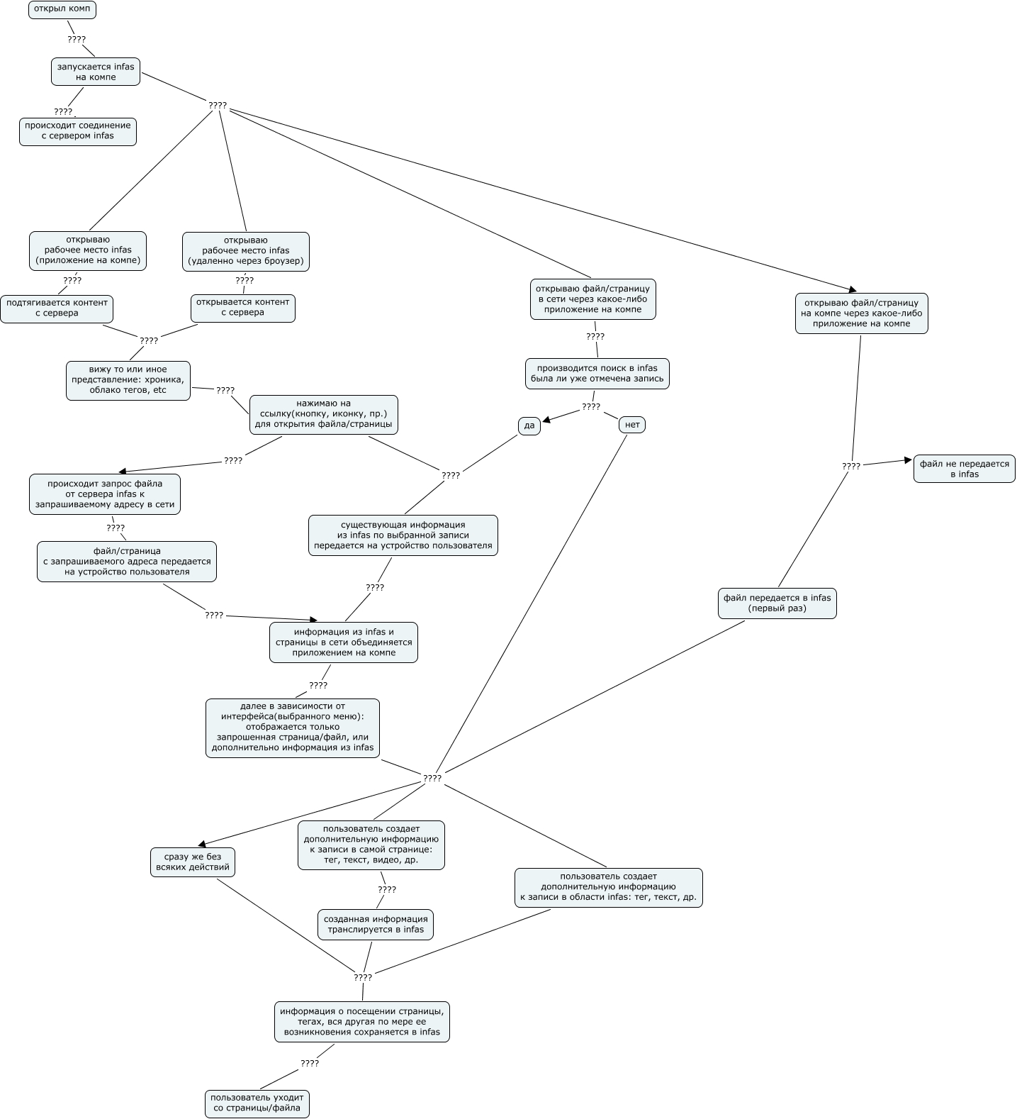
This Concept Map, created with IHMC CmapTools, has information related to: architech1, открываю файл/страницу на компе через какое-либо приложение на компе ???? файл не передается в infas, происходит запрос файла от сервера infas к запрашиваемому адресу в сети ???? файл/страница с запрашиваемого адреса передается на устройство пользователя, подтягивается контент с сервера ???? вижу то или иное представление: хроника, облако тегов, etc, существующая информация из infas по выбранной записи передается на устройство пользователя ???? информация из infas и страницы в сети объединяется приложением на компе, нет ???? пользователь создает дополнительную информацию к записи в области infas: тег, текст, др., да ???? существующая информация из infas по выбранной записи передается на устройство пользователя, открываю файл/страницу в сети через какое-либо приложение на компе ???? производится поиск в infas была ли уже отмечена запись, запускается infas на компе ???? происходит соединение с сервером infas, открываю рабочее место infas (удаленно через броузер) ???? открывается контент с сервера, созданная информация транслируется в infas ???? информация о посещении страницы, тегах, вся другая по мере ее возникновения сохраняется в infas, запускается infas на компе ???? открываю рабочее место infas (приложение на компе), файл передается в infas (первый раз) ???? сразу же без всяких действий, информация о посещении страницы, тегах, вся другая по мере ее возникновения сохраняется в infas ???? пользователь уходит со страницы/файла, сразу же без всяких действий ???? информация о посещении страницы, тегах, вся другая по мере ее возникновения сохраняется в infas, пользователь создает дополнительную информацию к записи в области infas: тег, текст, др. ???? информация о посещении страницы, тегах, вся другая по мере ее возникновения сохраняется в infas, информация из infas и страницы в сети объединяется приложением на компе ???? далее в зависимости от интерфейса(выбранного меню): отображается только запрошенная страница/файл, или дополнительно информация из infas, далее в зависимости от интерфейса(выбранного меню): отображается только запрошенная страница/файл, или дополнительно информация из infas ???? пользователь создает дополнительную информацию к записи в области infas: тег, текст, др., открывается контент с сервера ???? вижу то или иное представление: хроника, облако тегов, etc, запускается infas на компе ???? открываю файл/страницу в сети через какое-либо приложение на компе, далее в зависимости от интерфейса(выбранного меню): отображается только запрошенная страница/файл, или дополнительно информация из infas ???? сразу же без всяких действий