WARNING:
JavaScript is turned OFF. None of the links on this concept map will
work until it is reactivated.
If you need help turning JavaScript On, click here.
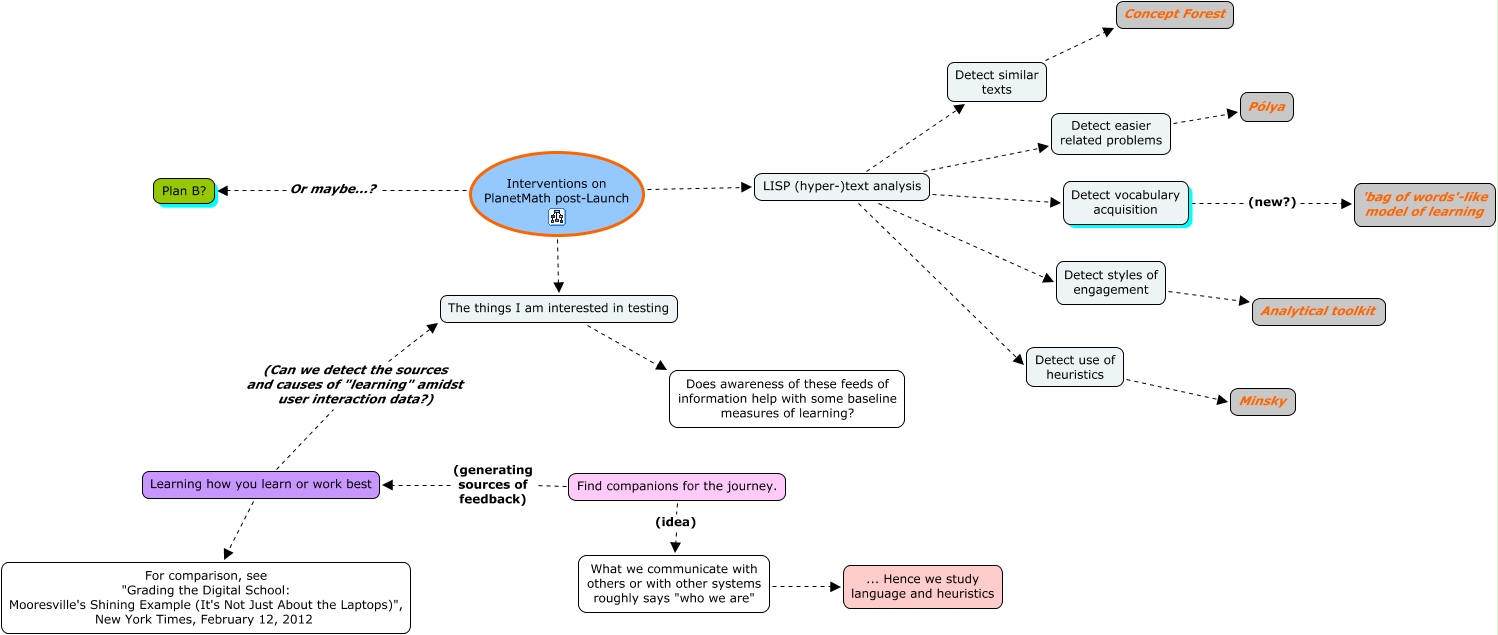
This Concept Map, created with IHMC CmapTools, has information related to: 2-Interventions, Find companions for the journey. (idea) What we communicate with others or with other systems roughly says "who we are", LISP (hyper-)text analysis Detect styles of engagement, Detect use of heuristics Minsky, Detect easier related problems Pólya, Learning how you learn or work best (Can we detect the sources and causes of "learning" amidst user interaction data?) The things I am interested in testing, Find companions for the journey. (generating sources of feedback) Learning how you learn or work best, What we communicate with others or with other systems roughly says "who we are" ... Hence we study language and heuristics, LISP (hyper-)text analysis Detect vocabulary acquisition, Detect similar texts Concept Forest, LISP (hyper-)text analysis Detect easier related problems, LISP (hyper-)text analysis Detect similar texts, Interventions on PlanetMath post-Launch Or maybe...? Plan B?, Learning how you learn or work best For comparison, see "Grading the Digital School: Mooresville's Shining Example (It's Not Just About the Laptops)", New York Times, February 12, 2012, The things I am interested in testing Does awareness of these feeds of information help with some baseline measures of learning?, Detect vocabulary acquisition (new?) 'bag of words'-like model of learning, Detect styles of engagement Analytical toolkit, LISP (hyper-)text analysis Detect use of heuristics, Interventions on PlanetMath post-Launch LISP (hyper-)text analysis, Interventions on PlanetMath post-Launch The things I am interested in testing