WARNING:
JavaScript is turned OFF. None of the links on this concept map will
work until it is reactivated.
If you need help turning JavaScript On, click here.
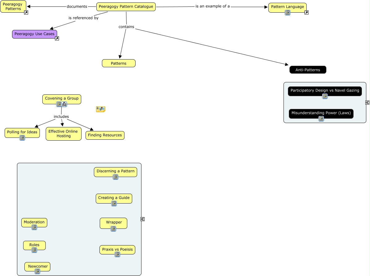
This Concept Map, created with IHMC CmapTools, has information related to: Peeragogy Pattern Catalogue, Covening a Group includes Effective Online Hosting, Peeragogy Pattern Catalogue is referenced by Peeragogy Use Cases, Peeragogy Pattern Catalogue contains Patterns, Covening a Group includes Finding Resources, Peeragogy Pattern Catalogue documents Peeragogy Patterns, Peeragogy Pattern Catalogue contains Anti-Patterns, Covening a Group includes Polling for Ideas, Peeragogy Pattern Catalogue is an example of a Pattern Language