WARNING:
JavaScript is turned OFF. None of the links on this concept map will
work until it is reactivated.
If you need help turning JavaScript On, click here.
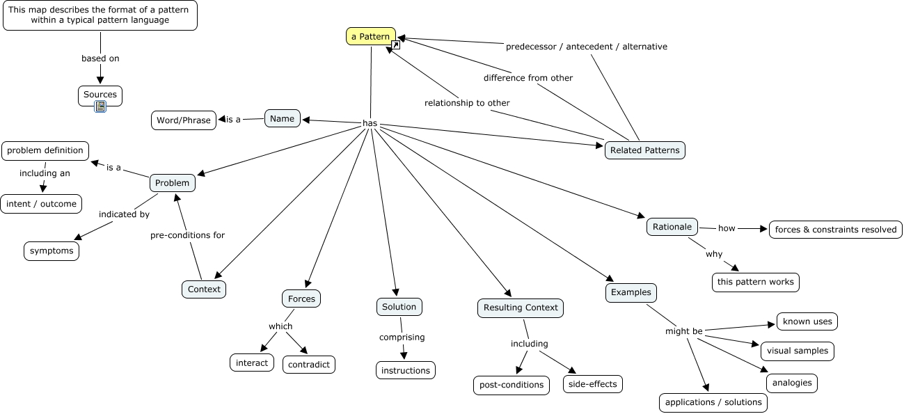
This Concept Map, created with IHMC CmapTools, has information related to: Pattern Format, Examples might be visual samples, Problem indicated by symptoms, a Pattern has Name, Resulting Context including side-effects, a Pattern has Solution, Examples might be applications / solutions, Rationale why this pattern works, Solution comprising instructions, a Pattern has Forces, Problem is a problem definition, a Pattern has Problem, a Pattern has Context, This map describes the format of a pattern within a typical pattern language based on Sources, Resulting Context including post-conditions, Name is a Word/Phrase, Related Patterns difference from other a Pattern, Related Patterns relationship to other a Pattern, Forces which contradict, Forces which interact, Examples might be known uses