WARNING:
JavaScript is turned OFF. None of the links on this concept map will
work until it is reactivated.
If you need help turning JavaScript On, click here.
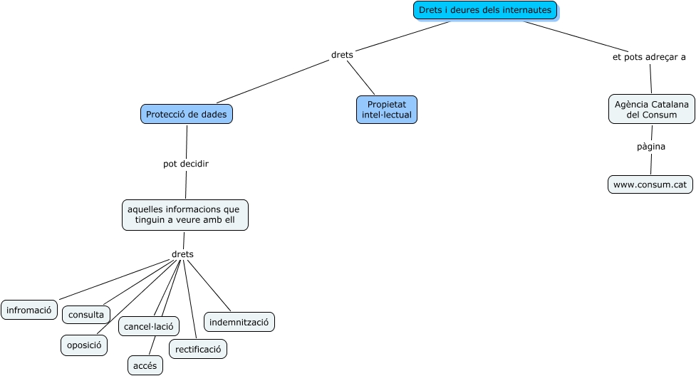
Este Cmap, tiene información relacionada con: 1.9 Drets i deures dels internautes, aquelles informacions que tinguin a veure amb ell drets rectificació, aquelles informacions que tinguin a veure amb ell drets infromació, aquelles informacions que tinguin a veure amb ell drets oposició, aquelles informacions que tinguin a veure amb ell drets consulta, Drets i deures dels internautes drets Propietat intel·lectual, Agència Catalana del Consum pàgina www.consum.cat, Drets i deures dels internautes et pots adreçar a Agència Catalana del Consum, aquelles informacions que tinguin a veure amb ell drets accés, Drets i deures dels internautes drets Protecció de dades, aquelles informacions que tinguin a veure amb ell drets indemnització, aquelles informacions que tinguin a veure amb ell drets cancel·lació, Protecció de dades pot decidir aquelles informacions que tinguin a veure amb ell