WARNING:
JavaScript is turned OFF. None of the links on this concept map will
work until it is reactivated.
If you need help turning JavaScript On, click here.
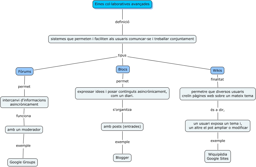
Este Cmap, tiene información relacionada con: 1, sistemes que permeten i faciliten als usuaris comuncar-se i treballar conjuntament tipus Fòrums, sistemes que permeten i faciliten als usuaris comuncar-se i treballar conjuntament tipus Blocs, Wikis finalitat permetre que diversos usuaris creiïn pàgines web sobre un mateix tema, sistemes que permeten i faciliten als usuaris comuncar-se i treballar conjuntament tipus Wikis, amb posts (entrades) exemple Blogger, expressar idees i posar continguts asincrònicament, com un diari. s'organitza amb posts (entrades), intercanvi d'informacions asincrònicament funciona amb un moderador, Blocs permet expressar idees i posar continguts asincrònicament, com un diari., Eines col·laboratives avançades definició sistemes que permeten i faciliten als usuaris comuncar-se i treballar conjuntament, Fòrums permet intercanvi d'informacions asincrònicament, permetre que diversos usuaris creiïn pàgines web sobre un mateix tema és a dir, un usuari exposa un tema i, un altre el pot ampliar o modificar, amb un moderador exemple Google Groups, un usuari exposa un tema i, un altre el pot ampliar o modificar exemple Wiquipèdia Google Sites