WARNING:
JavaScript is turned OFF. None of the links on this concept map will
work until it is reactivated.
If you need help turning JavaScript On, click here.
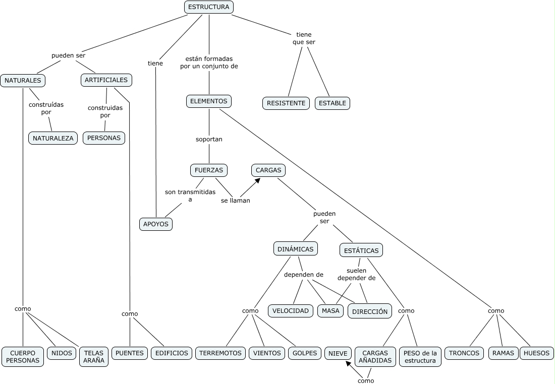
Este Cmap, tiene información relacionada con: 2eso_pag106, CARGAS pueden ser DINÁMICAS, DINÁMICAS como GOLPES, ESTÁTICAS suelen depender de DIRECCIÓN, ESTRUCTURA tiene que ser RESISTENTE, ARTIFICIALES como PUENTES, NATURALES construídas por NATURALEZA, ELEMENTOS soportan FUERZAS, ELEMENTOS como TRONCOS, ESTRUCTURA pueden ser ARTIFICIALES, DINÁMICAS dependen de MASA, DINÁMICAS como TERREMOTOS, CARGAS AÑADIDAS como NIEVE, NATURALES como CUERPO PERSONAS, NATURALES como NIDOS, ARTIFICIALES construidas por PERSONAS, DINÁMICAS como VIENTOS, ESTRUCTURA pueden ser NATURALES, DINÁMICAS dependen de DIRECCIÓN, FUERZAS se llaman CARGAS, ESTRUCTURA tiene APOYOS