WARNING:
JavaScript is turned OFF. None of the links on this concept map will
work until it is reactivated.
If you need help turning JavaScript On, click here.
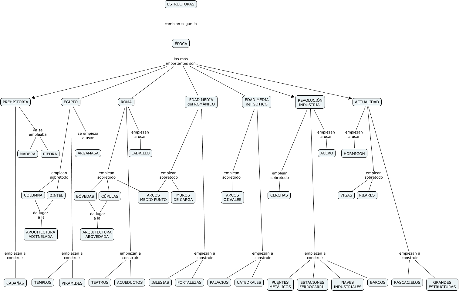
Este Cmap, tiene información relacionada con: 2eso_pag107, DINTEL da lugar a la ARQUITECTURA ADITNELADA, ROMA empiezan a construir ACUEDUCTOS, ÉPOCA las más importantes son EDAD MEDIA del GÓTICO, COLUMNA da lugar a la ARQUITECTURA ADITNELADA, ACTUALIDAD empiezan a construir GRANDES ESTRUCTURAS, EDAD MEDIA del GÓTICO empiezan a construir PALACIOS, REVOLUCIÓN INDUSTRIAL empiezan a construir BARCOS, EDAD MEDIA del ROMÁNICO emplean sobretodo MUROS DE CARGA, CÚPULAS da lugar a la ARQUITECTURA ABOVEDADA, EDAD MEDIA del GÓTICO emplean sobretodo ARCOS OJIVALES, ESTRUCTURAS cambian según la ÉPOCA, ROMA emplean sobretodo CÚPULAS, EDAD MEDIA del ROMÁNICO empiezan a construir IGLESIAS, REVOLUCIÓN INDUSTRIAL empiezan a construir NAVES INDUSTRIALES, EDAD MEDIA del GÓTICO empiezan a construir CATEDRALES, REVOLUCIÓN INDUSTRIAL empiezan a usar ACERO, BÓVEDAS da lugar a la ARQUITECTURA ABOVEDADA, ACTUALIDAD emplean sobretodo PILARES, ACTUALIDAD empiezan a construir RASCACIELOS, EGIPTO empiezan a construir TEMPLOS