WARNING:
JavaScript is turned OFF. None of the links on this concept map will
work until it is reactivated.
If you need help turning JavaScript On, click here.
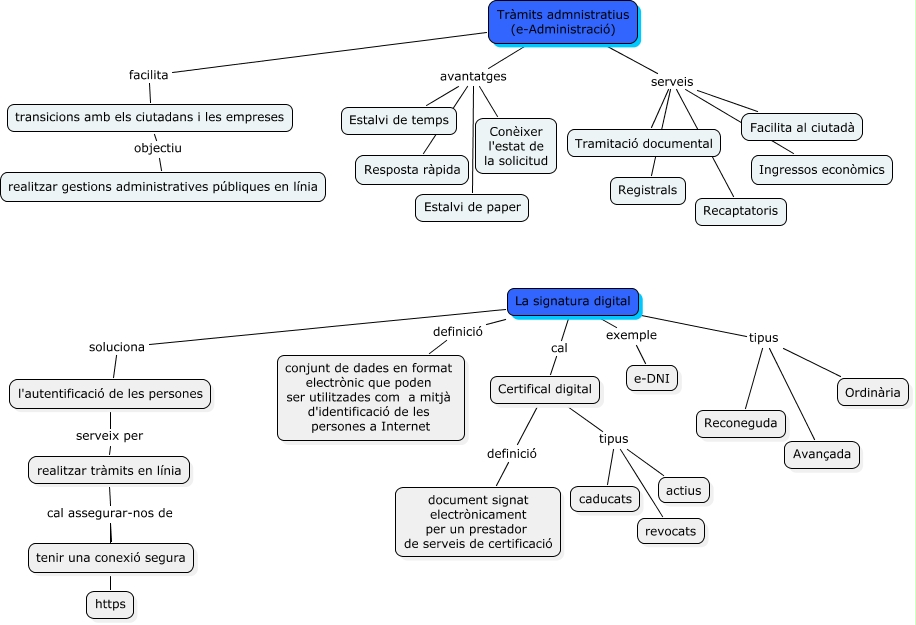
Este Cmap, tiene información relacionada con: 1.3 Tràmits administratius - 1.4 La signatura digital, Tràmits admnistratius (e-Administració) facilita transicions amb els ciutadans i les empreses, Certifical digital tipus caducats, La signatura digital definició conjunt de dades en format electrònic que poden ser utilitzades com a mitjà d'identificació de les persones a Internet, Tràmits admnistratius (e-Administració) serveis Facilita al ciutadà, Tràmits admnistratius (e-Administració) serveis Tramitació documental, La signatura digital tipus Reconeguda, Tràmits admnistratius (e-Administració) serveis Recaptatoris, Certifical digital tipus actius, La signatura digital exemple e-DNI, Certifical digital tipus revocats, Tràmits admnistratius (e-Administració) avantatges Estalvi de paper, Tràmits admnistratius (e-Administració) serveis Registrals, realitzar tràmits en línia cal assegurar-nos de tenir una conexió segura, Tràmits admnistratius (e-Administració) avantatges Resposta ràpida, La signatura digital cal Certifical digital, realitzar tràmits en línia cal assegurar-nos de https, La signatura digital soluciona l'autentificació de les persones, Certifical digital definició document signat electrònicament per un prestador de serveis de certificació, Tràmits admnistratius (e-Administració) serveis Ingressos econòmics, Tràmits admnistratius (e-Administració) avantatges Estalvi de temps