WARNING:
JavaScript is turned OFF. None of the links on this concept map will
work until it is reactivated.
If you need help turning JavaScript On, click here.
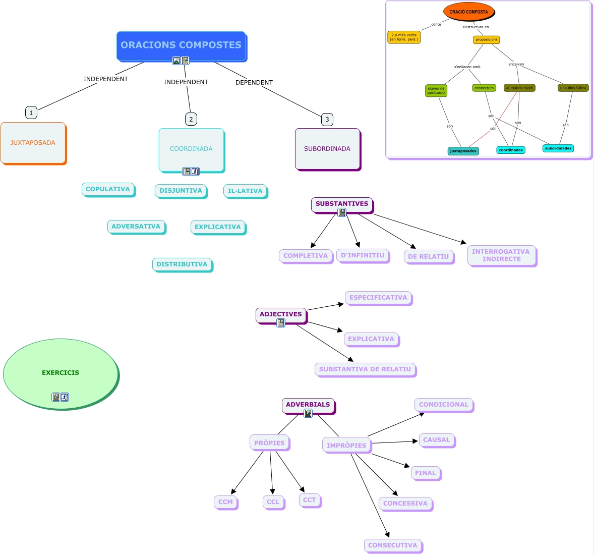
Este Cmap, tiene información relacionada con: ORACIONS COMPOSTES, IMPRÒPIES CONDICIONAL, ORACIONS COMPOSTES INDEPENDENT 1, ADJECTIVES ESPECIFICATIVA, ADJECTIVES EXPLICATIVA, SUBSTANTIVES COMPLETIVA, SUBSTANTIVES D'INFINITIU, IMPRÒPIES CAUSAL, IMPRÒPIES FINAL, PRÒPIES CCL, SUBSTANTIVES INTERROGATIVA INDIRECTE, PRÒPIES CCT, SUBSTANTIVES DE RELATIU, IMPRÒPIES CONCESSIVA, PRÒPIES CCM, IMPRÒPIES CONSECUTIVA, ORACIONS COMPOSTES DEPENDENT 3, ADVERBIALS IMPRÒPIES, ADVERBIALS PRÒPIES, ORACIONS COMPOSTES INDEPENDENT 2, ADJECTIVES SUBSTANTIVA DE RELATIU