WARNING:
JavaScript is turned OFF. None of the links on this concept map will
work until it is reactivated.
If you need help turning JavaScript On, click here.
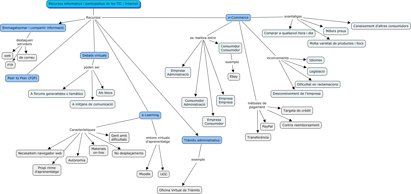
Este Cmap, tiene información relacionada con: Sin Título 1, Consumidor Consumidor exemple Ebay, e-Commerce avantatges Molta varietat de productes i llocs, e-Commerce avantatges Coneixement d'altres consumidors, e-Commerce inconvenients Dificultat en reclamacions, e-Commerce inconvenients Idiomes, Emmagatzemar i compartir informació destaquen servidors de correu, e-Commerce avantatges Millors preus, Recursos informatius i participatius de les TIC i Internet Recursos Emmagatzemar i compartir informació, e-Learning entons virtuals d'aprenentatge UOC, e-Commerce es realitza entre Consumidor Administració, e-Learning Característiques Gent amb dificultats, e-Learning Característiques Necessitem navegador web, Recursos informatius i participatius de les TIC i Internet Recursos e-Commerce, e-Commerce mètodes de pagament Contra reemborsament, e-Learning Característiques Autonomia, e-Commerce inconvenients Legislació, Tràmits administratius exemple Oficina Virtual de Tràmits, e-Commerce mètodes de pagament Transferència, e-Learning entons virtuals d'aprenentatge Moodle, e-Commerce inconvenients Desconeixement de l'empresa