WARNING:
JavaScript is turned OFF. None of the links on this concept map will
work until it is reactivated.
If you need help turning JavaScript On, click here.
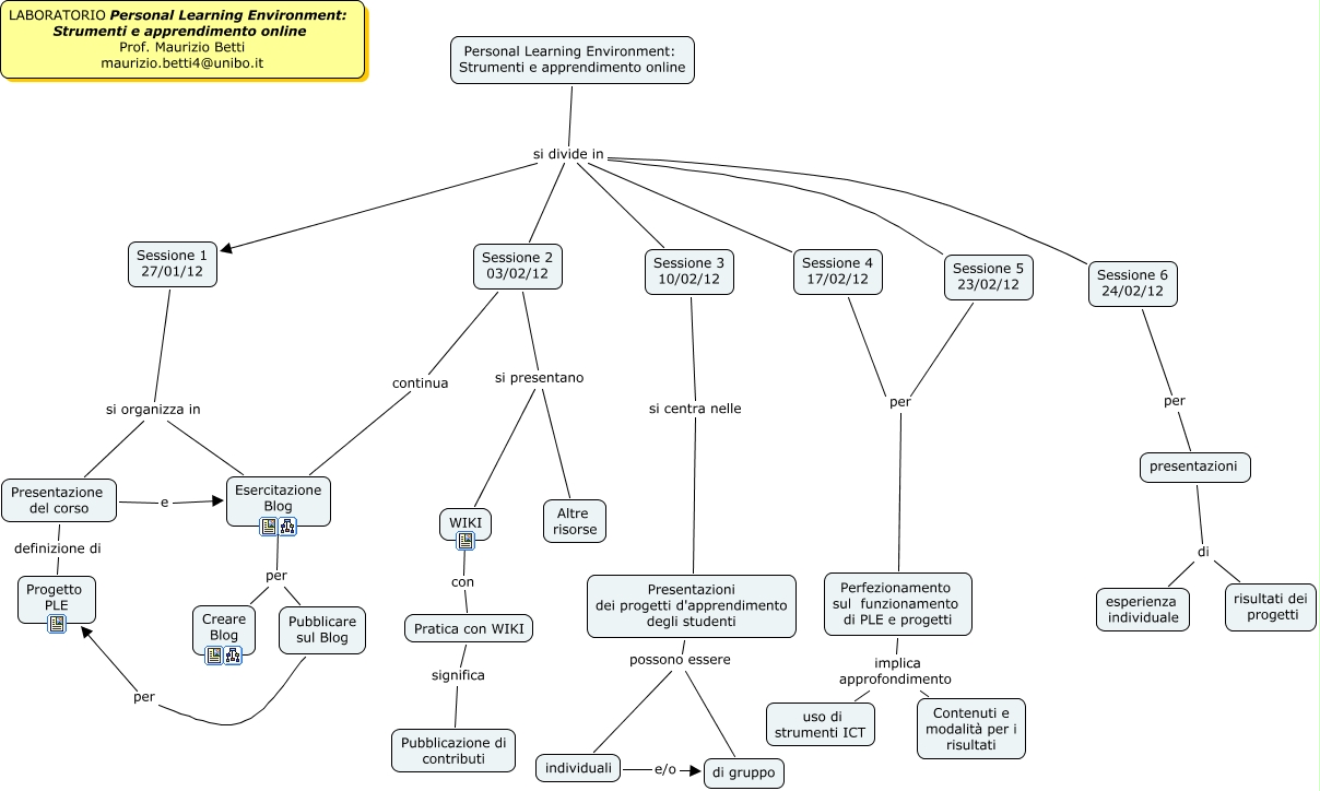
Questa Cmap, creata con IHMC CmapTools, contiene informazioni relative a: Struttura Laboratorio PLE_AA11-12, presentazioni di esperienza individuale, Perfezionamento sul funzionamento di PLE e progetti implica approfondimento uso di strumenti ICT, Sessione 2 03/02/12 continua Esercitazione Blog, Personal Learning Environment: Strumenti e apprendimento online si divide in Sessione 1 27/01/12, WIKI con Pratica con WIKI, Personal Learning Environment: Strumenti e apprendimento online si divide in Sessione 4 17/02/12, Personal Learning Environment: Strumenti e apprendimento online si divide in Sessione 6 24/02/12, Sessione 5 23/02/12 per Perfezionamento sul funzionamento di PLE e progetti, Sessione 2 03/02/12 si presentano WIKI, individuali e/o di gruppo, Sessione 2 03/02/12 si presentano Altre risorse, presentazioni di risultati dei progetti, Pratica con WIKI significa Pubblicazione di contributi, Sessione 1 27/01/12 si organizza in Esercitazione Blog, Sessione 4 17/02/12 per Perfezionamento sul funzionamento di PLE e progetti, Pubblicare sul Blog per Progetto PLE, Presentazione del corso definizione di Progetto PLE, Personal Learning Environment: Strumenti e apprendimento online si divide in Sessione 5 23/02/12, Sessione 6 24/02/12 per presentazioni, Personal Learning Environment: Strumenti e apprendimento online si divide in Sessione 3 10/02/12