WARNING:
JavaScript is turned OFF. None of the links on this concept map will
work until it is reactivated.
If you need help turning JavaScript On, click here.
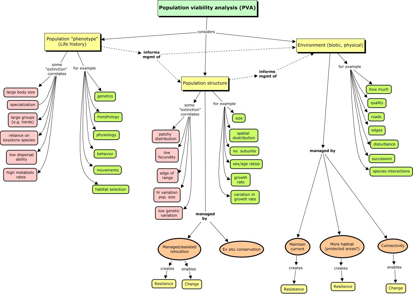
This Concept Map, created with IHMC CmapTools, has information related to: CC PVA approach, Environment (biotic, physical) for example how much, Population viability analysis (PVA) considers Population structure, Environment (biotic, physical) for example disturbance, Population structure for example growth rate, Population structure for example no. subunits, Population "phenotype" (Life history) for example behavior, Population "phenotype" (Life history) for example genetics, Environment (biotic, physical) managed by Maintain current, Environment (biotic, physical) managed by Connectivity, Population structure some "extinction" correlates low fecundity, Population structure some "extinction" correlates hi variation pop. size, Population structure for example sex/age ratios, Environment (biotic, physical) for example roads, Environment (biotic, physical) for example species interactions, Connectivity enables Change, Managed/assisted relocation enables Change, Population structure informs mgmt of Environment (biotic, physical), Population "phenotype" (Life history) for example morphology, Population "phenotype" (Life history) for example movements, Population "phenotype" (Life history) informs mgmt of Population structure