WARNING:
JavaScript is turned OFF. None of the links on this concept map will
work until it is reactivated.
If you need help turning JavaScript On, click here.
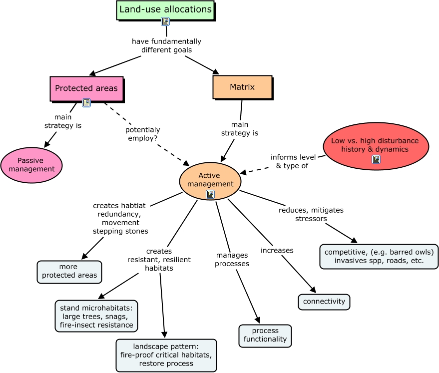
This Concept Map, created with IHMC CmapTools, has information related to: CC land use allocation, Land-use allocations have fundamentally different goals Protected areas, Land-use allocations have fundamentally different goals Matrix, Active management creates resistant, resilient habitats stand microhabitats: large trees, snags, fire-insect resistance, Protected areas main strategy is Passive management, Matrix main strategy is Active management, Active management increases connectivity, Active management creates habtiat redundancy, movement stepping stones more protected areas, Active management reduces, mitigates stressors competitive, (e.g. barred owls) invasives spp, roads, etc., Protected areas potentialy employ? Active management, Low vs. high disturbance history & dynamics informs level & type of Active management, Active management manages processes process functionality, Active management creates resistant, resilient habitats landscape pattern: fire-proof critical habitats, restore process