WARNING:
JavaScript is turned OFF. None of the links on this concept map will
work until it is reactivated.
If you need help turning JavaScript On, click here.
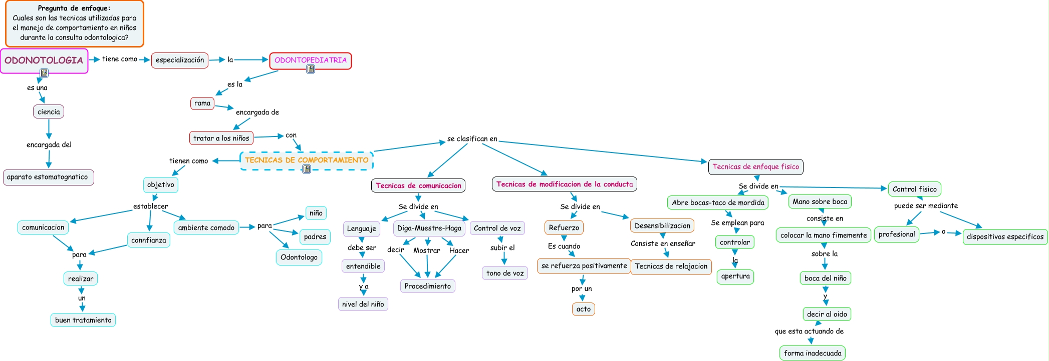
Este Cmap, tiene información relacionada con: Sin Título 1, ciencia encargada del aparato estomatognatico, Tecnicas de comunicacion Se divide en Control de voz, Abre bocas-taco de mordida Se emplean para controlar, ambiente comodo para niño, Tecnicas de modificacion de la conducta Se divide en Refuerzo, comunicacion para realizar, Tecnicas de enfoque fisico Se divide en Abre bocas-taco de mordida, connfianza para realizar, Tecnicas de comunicacion Se divide en Diga-Muestre-Haga, Desensibilizacion Consiste en enseñar Tecnicas de relajacion, tratar a los niños con TECNICAS DE COMPORTAMIENTO, Tecnicas de modificacion de la conducta Se divide en Desensibilizacion, entendible y a nivel del niño, Tecnicas de enfoque fisico Se divide en Control fisico, realizar un buen tratamiento, Control fisico puede ser mediante dispositivos especificos, Diga-Muestre-Haga Mostrar Procedimiento, Tecnicas de comunicacion Se divide en Lenguaje, TECNICAS DE COMPORTAMIENTO tienen como objetivo, objetivo establecer ambiente comodo