WARNING:
JavaScript is turned OFF. None of the links on this concept map will
work until it is reactivated.
If you need help turning JavaScript On, click here.
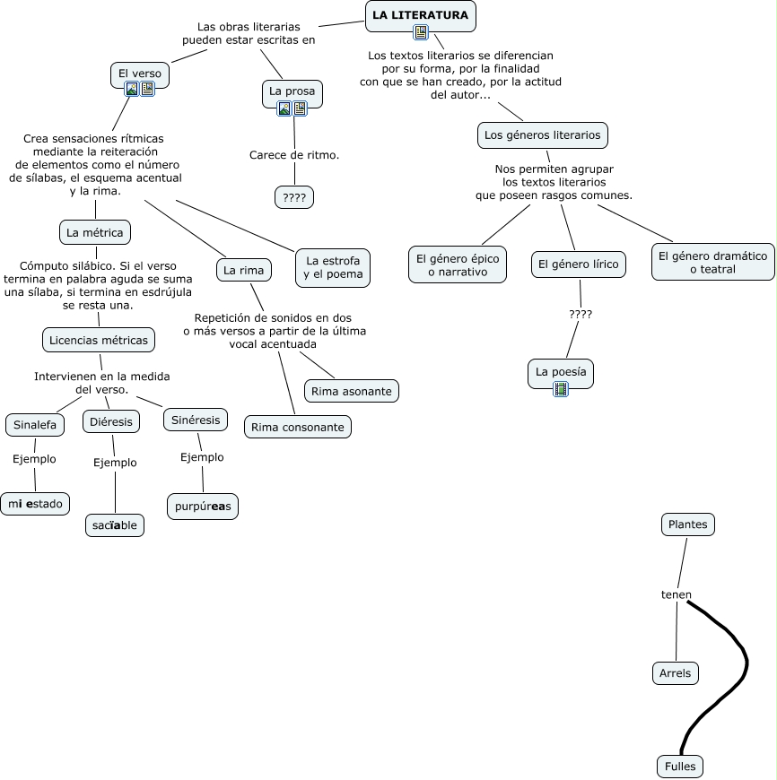
Este Cmap, tiene información relacionada con: La literatura, LA LITERATURA Las obras literarias pueden estar escritas en La prosa, Licencias métricas Intervienen en la medida del verso. Sinalefa, Los géneros literarios Nos permiten agrupar los textos literarios que poseen rasgos comunes. El género dramático o teatral, LA LITERATURA Las obras literarias pueden estar escritas en El verso, La prosa Carece de ritmo. ????, La prosa Carece de ritmo. ????, La rima Repetición de sonidos en dos o más versos a partir de la última vocal acentuada Rima consonante, Plantes tenen Arrels, El verso Crea sensaciones rítmicas mediante la reiteración de elementos como el número de sílabas, el esquema acentual y la rima. La métrica, Los géneros literarios Nos permiten agrupar los textos literarios que poseen rasgos comunes. El género lírico, La rima Repetición de sonidos en dos o más versos a partir de la última vocal acentuada Rima asonante, Sinéresis Ejemplo purpúreas, Los géneros literarios Nos permiten agrupar los textos literarios que poseen rasgos comunes. El género épico o narrativo, Licencias métricas Intervienen en la medida del verso. Diéresis, El género lírico ???? La poesía, La métrica Cómputo silábico. Si el verso termina en palabra aguda se suma una sílaba, si termina en esdrújula se resta una. Licencias métricas, Plantes tenen Fulles, El verso Crea sensaciones rítmicas mediante la reiteración de elementos como el número de sílabas, el esquema acentual y la rima. La estrofa y el poema, Diéresis Ejemplo sacïable, Licencias métricas Intervienen en la medida del verso. Sinéresis