WARNING:
JavaScript is turned OFF. None of the links on this concept map will
work until it is reactivated.
If you need help turning JavaScript On, click here.
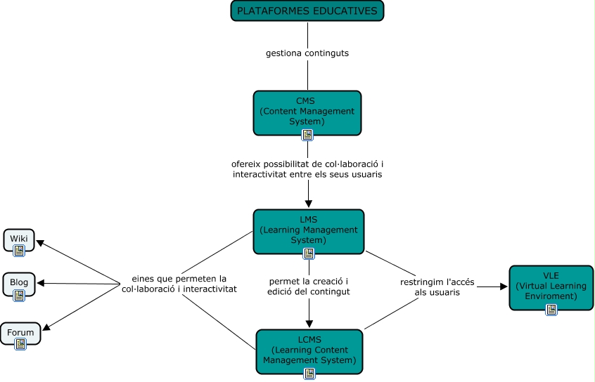
Aquest mapa conceptual conté informació relacionada amb: Exercici1, PLATAFORMES EDUCATIVES gestiona continguts CMS (Content Management System), LCMS (Learning Content Management System) eines que permeten la col·laboració i interactivitat Forum, LCMS (Learning Content Management System) eines que permeten la col·laboració i interactivitat Wiki, LMS (Learning Management System) eines que permeten la col·laboració i interactivitat Blog, LMS (Learning Management System) permet la creació i edició del contingut LCMS (Learning Content Management System), LMS (Learning Management System) restringim l'accés als usuaris VLE (Virtual Learning Enviroment), LMS (Learning Management System) eines que permeten la col·laboració i interactivitat Forum, CMS (Content Management System) ofereix possibilitat de col·laboració i interactivitat entre els seus usuaris LMS (Learning Management System), LCMS (Learning Content Management System) restringim l'accés als usuaris VLE (Virtual Learning Enviroment), LCMS (Learning Content Management System) eines que permeten la col·laboració i interactivitat Blog, LMS (Learning Management System) eines que permeten la col·laboració i interactivitat Wiki