WARNING:
JavaScript is turned OFF. None of the links on this concept map will
work until it is reactivated.
If you need help turning JavaScript On, click here.
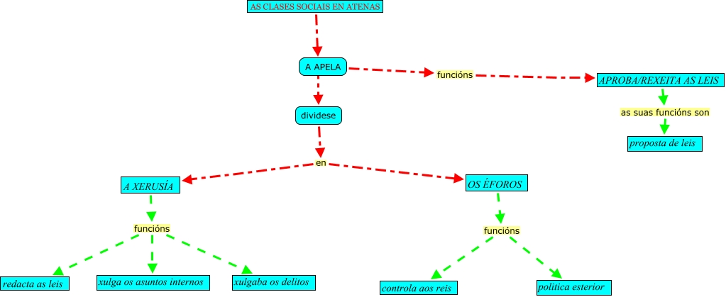
Este Cmap, tiene información relacionada con: Clases sociais en Atenas, OS ÉFOROS funcións controla aos reis, AS CLASES SOCIAIS EN ATENAS ???? dividese, A XERUSÍA funcións xulga os asuntos internos, A XERUSÍA funcións xulgaba os delitos, APROBA/REXEITA AS LEIS as suas funcións son proposta de leis, OS ÉFOROS funcións politica esterior, dividese en OS ÉFOROS, A XERUSÍA funcións redacta as leis, A APELA funcións APROBA/REXEITA AS LEIS, dividese en A XERUSÍA