WARNING:
JavaScript is turned OFF. None of the links on this concept map will
work until it is reactivated.
If you need help turning JavaScript On, click here.
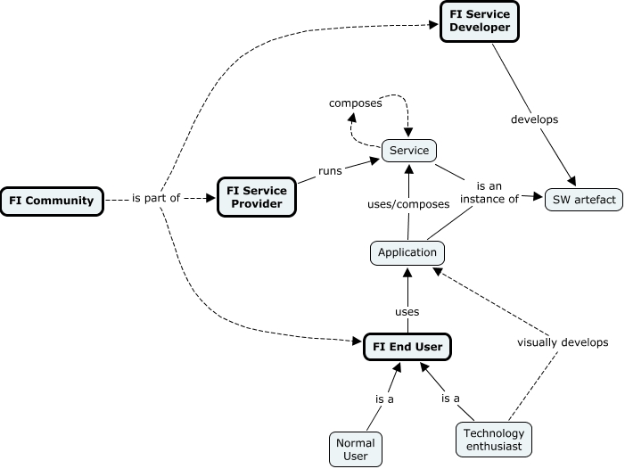
Este Cmap, tiene información relacionada con: Felix stakeholders, FI Service Developer develops SW artefact, Application is an instance of SW artefact, Application uses/composes Service, Technology enthusiast visually develops Application, Technology enthusiast is a FI End User, FI End User uses Application, Normal User is a FI End User, Service is an instance of SW artefact, FI Service Provider runs Service