WARNING:
JavaScript is turned OFF. None of the links on this concept map will
work until it is reactivated.
If you need help turning JavaScript On, click here.
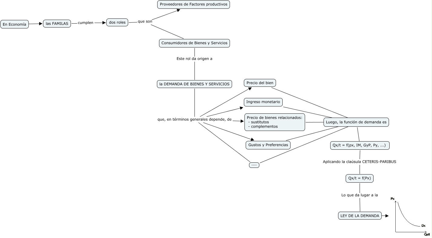
Este Cmap, tiene información relacionada con: Demanda de Bienes y Servicios, .... ???? Luego, la función de demanda es, Luego, la función de demanda es ???? Qx/t = f(px, IM, GyP, Py, ...), las FAMILAS cumplen dos roles, la DEMANDA DE BIENES Y SERVICIOS que, en términos generales depende, de Precio de bienes relacionados: - sustitutos - complementos, En Economía ???? las FAMILAS, Consumidores de Bienes y Servicios Este rol da origen a la DEMANDA DE BIENES Y SERVICIOS, la DEMANDA DE BIENES Y SERVICIOS que, en términos generales depende, de Gustos y Preferencias, la DEMANDA DE BIENES Y SERVICIOS que, en términos generales depende, de Precio del bien, dos roles que son Proveedores de Factores productivos, Qx/t = f(Px) Lo que da lugar a la LEY DE LA DEMANDA, la DEMANDA DE BIENES Y SERVICIOS que, en términos generales depende, de ...., Precio de bienes relacionados: - sustitutos - complementos ???? Luego, la función de demanda es, Gustos y Preferencias ???? Luego, la función de demanda es, LEY DE LA DEMANDA ????, Ingreso monetario ???? Luego, la función de demanda es, Precio del bien Luego, la función de demanda es, Qx/t = f(px, IM, GyP, Py, ...) Aplicando la claúsula CETERIS-PARIBUS Qx/t = f(Px), dos roles que son Consumidores de Bienes y Servicios, la DEMANDA DE BIENES Y SERVICIOS que, en términos generales depende, de Ingreso monetario